NISSAN PATROL 1998 Y61 / 5.G Propeller Shaft And Differential Carrier Service Manual
PATROL 1998 Y61 / 5.G
NISSAN
NISSAN
https://www.carmanualsonline.info/img/5/625/w960_625-0.png
NISSAN PATROL 1998 Y61 / 5.G Propeller Shaft And Differential Carrier Service Manual
Trending: wiring, warning, brakes, diagram, oil level, engine oil capacity, oil
Page 41 of 54

Assembly
DIFFERENTIAL CASE
1. Install side gears, pinion mate gears and thrust washers into
differential case B.
2. Fit pinion mate shaft to differential case so that it meets lock pin
holes.
3. Adjust backlash between side gear and pinion mate gear.
+Opposite side of ring gear:
Select side gear thrust washer by measuring gap with feeler
gauge. Refer to SDS.
+Ring gear side:
Measure height H
1.
Measure height H
2.
H
2þH1= Clearance between the side gear end face and dif-
ferential case B
Select side gear thrust washer. Refer to SDS.
Backlash between side gear and pinion mate gear
(Clearance between side gear thrust washer and dif-
ferential case):
0.10 - 0.20 mm (0.0039 - 0.0079 in)
4. Install pinion mate shaft lock pin with a punch. Make sure lock
pin is ¯ush with case.
5. Install differential case A.
6. Place ring gear on differential case and install it by tightening
bolt. Use locking sealant.
7. Install side bearing inner cone.
SPD844
SPD845
SPD846
SPD847
DIFFERENTIAL LOCK
PD-40
Page 42 of 54
ACTUATOR
+If same differential carrier is used again, reuse actuator shim or
use a shim of the same thickness when used shim is damaged.
+When differential carrier is replaced with a new one, select
actuator shim to keep differential lock mechanism functioning.
+When installing the differential lock fork, make sure it is facing
the correct direction.
1. Standard length ``A'' is between speci®ed mounting surface of
actuator and differential case B surface ``P''. Refer to SDS.
2. Install differential carrier on axle case.
3. Rotate ring gear until surface ``P'' is seen through actuator
mounting hole in axle case.
Measure dimension ``L'' between actual mounting surface of
actuator on axle case and surface ``P'', using suitable gauge
tool.
+Put gauge as shown on drawing.
+Put mark on gauge at actuator mounting surface.
+Measure dimension ``L''.
SPD848
SPD930
SPD931
DIFFERENTIAL LOCK
Assembly (Cont'd)
PD-41
Page 43 of 54
4. If shim thickness determined by equation is assumed as ``T'',
``T'' will be expressed by equation ``A'' - ``L''. Select a combina-
tion of shims from those shown in SDS so that shim thickness
is within ``T'' range. Install actuator using selected shims.
SPD932
DIFFERENTIAL LOCK
Assembly (Cont'd)
PD-42
Page 44 of 54
System Description
The differential lock operates only in 4WD.
The differential lock control unit interrupts current ¯owing through
differential lock solenoid-2 when vehicle speed exceeds 7 km/h (4
MPH). If the differential lock switch is accidentally turned on when
vehicle speed is greater than 7 km/h (4 MPH), the control unit will
prevent the differential lock from sustaining impact damage.
A warning buzzer will sound when the vehicle is driven over 20
km/h (12 MPH) with the differential lock engaged.
SPD446A
DIFFERENTIAL LOCK
PD-43
Page 45 of 54
Component Parts Location
SPD442A
DIFFERENTIAL LOCK
PD-44
Page 46 of 54
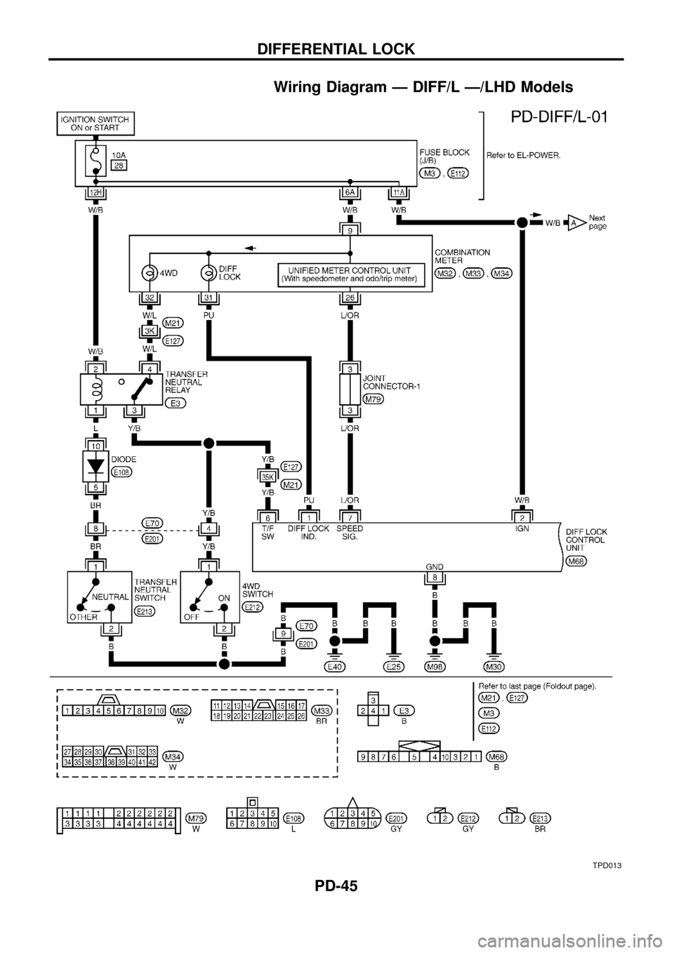
Wiring Diagram Ð DIFF/L Ð/LHD Models
TPD013
DIFFERENTIAL LOCK
PD-45
Page 47 of 54
TPD014
DIFFERENTIAL LOCK
Wiring Diagram Ð DIFF/L Ð/LHD Models
(Cont'd)
PD-46
Page 48 of 54
Wiring Diagram Ð DIFF/L Ð/RHD Models
TPD016
DIFFERENTIAL LOCK
PD-47
Page 49 of 54
TPD017
DIFFERENTIAL LOCK
Wiring Diagram Ð DIFF/L Ð/RHD Models
(Cont'd)
PD-48
Page 50 of 54
Electrical Components Inspection
DIFFERENTIAL LOCK INDICATOR SWITCH CHECK
+Check switch function by checking continuity.
Continuity:
ON Continuity should exist.
OFF Continuity should not exist.
If NG, replace differential lock indicator switch.
DIFFERENTIAL LOCK SOLENOID CHECK
1. Disconnect differential lock solenoid 4-pin connector.
2. Check continuity between terminals
V1andV3,V2andV4.
Continuity should exist.
If NG, replace differential lock solenoid.
SPEED SENSOR CHECK
Refer to EL section.
SPD443A
SPD444A
DIFFERENTIAL LOCK
PD-49
Trending: wiring, clutch, engine oil, oil type, tires, check engine, length