change time YAMAHA WR 450F 2008 Owners Manual
[x] Cancel search | Manufacturer: YAMAHA, Model Year: 2008, Model line: WR 450F, Model: YAMAHA WR 450F 2008Pages: 224, PDF Size: 13.7 MB
Page 6 of 224

FOREWORD
INTRODUCTION
Congratulations on your purchase of
a Yamaha WR series. This model is
the culmination of Yamaha's vast ex-
perience in the production of paceset-
ting racing machines. It represents
the highest grade of craftsmanship
and reliability that have made Yama-
ha a leader.
This manual explains operation, in-
spection, basic maintenance and tun-
ing of your machine. If you have any
questions about this manual or your
machine, please contact your Yama-
ha dealer.
Yamaha continually seeks advance-
ments in product design and quality.
Therefore, while this manual contains
the most current product information
available at the time of printing, there
may be minor discrepancies between
your machine and this manual. If you
have any questions concerning this
manual, please consult your Yamaha
dealer.
PLEASE READ THIS MANUAL
CAREFULLY AND COMPLETELY
BEFORE OPERATING THIS MA-
CHINE. DO NOT ATTEMPT TO OP-
ERATE THIS MACHINE UNTIL YOU
HAVE ATTAINED A SATISFACTO-
RY KNOWLEDGE OF ITS CON-
TROLS AND OPERATING
FEATURES AND UNTIL YOU HAVE
BEEN TRAINED IN SAFE AND
PROPER RIDING TECHNIQUES.
REGULAR INSPECTIONS AND
CAREFUL MAINTENANCE,
ALONG WITH GOOD RIDING
SKILLS, WILL ENSURE THAT YOU
SAFETY ENJOY THE CAPABILI-
TIES AND THE RELIABILITY OF
THIS MACHINE.
PARTICULARLY IMPORTANT
INFORMATION
The Safety Alert Symbol means AT-
TENTION! BECOME ALERT! YOUR
SAFETY IS INVOLVED!Failure to follow WARNING instruc-
tions could result in severe injury or
death to the machine operator, a by-
stander, or a person inspecting or re-
pairing the machine.
A CAUTION indicates special pre-
cautions that must be taken to avoid
damage to the machine.
A NOTE provides key information to
make procedures easier or clearer.
IMPORTANT NOTICE
THIS MACHINE IS DESIGNED
STRICTLY FOR COMPETITION
USE, ONLY ON A CLOSED
COURSE. It is illegal for this machine
to be operated on any public street,
road, or highway. Off-road use on
public lands may be illegal. Please
check local regulations before riding.
1. THIS MACHINE IS TO BE OP-
ERATED BY AN EXPERI-
ENCED RIDER ONLY.
Do not attempt to operate this
machine at maximum power
until you are totally familiar
with its characteristics.
2. THIS MACHINE IS DESIGNED
TO BE RIDDEN BY THE OP-
ERATOR ONLY.
Do not carry passengers on
this machine.
3. ALWAYS WEAR PROTEC-
TIVE APPAREL.
When operating this ma-
chine, always wear an ap-
proved helmet with goggles
or a face shield. Also wear
heavy boots, gloves, and pro-
tective clothing. Always wear
proper fitting clothing that
will not be caught in any of
the moving parts or controls
of the machine.
4. ALWAYS MAINTAIN YOUR
MACHINE IN PROPER
WORKING ORDER.
For safety and reliability, the
machine must be properly
maintained. Always perform
the pre-operation checks in-
dicated in this manual. Cor-
recting a mechanical problem
before you ride may prevent
an accident.
5. GASOLINE IS HIGHLY FLAM-
MABLE.
Always turn off the engine
while refueling. Take care to
not spill any gasoline on the
engine or exhaust system.
Never refuel in the vicinity of
an open flame, or while
smoking.
6. GASOLINE CAN CAUSE IN-
JURY.
If you should swallow some
gasoline, inhale excess gaso-
line vapors, or allow any gas-
oline to get into your eyes,
contact a doctor immediately.
If any gasoline spills onto
your skin or clothing, imme-
diately wash skin areas with
soap and water, and change
your clothes.
7. ONLY OPERATE THE MA-
CHINE IN AN AREA WITH AD-
EQUATE VENTILATION.
Never start the engine or let it
run for any length of time in
an enclosed area. Exhaust
fumes are poisonous. These
fumes contain carbon mon-
oxide, which by itself is odor-
less and colorless. Carbon
monoxide is a dangerous gas
which can cause uncon-
sciousness or can be lethal.
8. PARK THE MACHINE CARE-
FULLY; TURN OFF THE EN-
GINE.
Always turn off the engine if
you are going to leave the
machine. Do not park the ma-
chine on a slope or soft
ground as it may fall over.
Page 19 of 224

1-9
MULTI-FUNCTION DISPLAY
COLD STARTER KNOB
When cold, the engine requires a
richer air-fuel mixture for starting. A
separate starter circuit, which is con-
trolled by the cold starter knob "1",
supplies this mixture. Pull the cold
starter knob out to open the circuit for
starting. When the engine has
warmed up, push it in to close the cir-
cuit.
HOT STARTER LEVER
The hot starter lever "1" is used when
starting a warm engine. Use the hot
starter lever when starting the engine
again immediately after it was
stopped (the engine is still warm).
Pulling the hot starter lever injects
secondary air to thin the air-fuel mix-
ture temporarily, allowing the engine
to be started more easily.
SIDESTAND
This sidestand "1" is used to support
only the machine when standing or
transporting it.
• Never apply additional force to
the sidestand.
• Hold up the sidestand before
starting out.
MULTI-FUNCTION DISPLAY
Be sure to stop the machine before
making any setting changes to the
multi-function display.
The multi-function display is
equipped with the following:
BASIC MODE:
• Speedometer
•Clock
• Two tripmeters (which shows the
distance that has been traveled
since it was last set to zero)
RACE MODE:
• Timer (which shows the time that
has been accumulated since the
start of timer measurement)
• Tripmeter (which shows the accu-
mulated travel distance in timer
measurement)
• Change tripmeter digits (capable of
change to any given ones)
DESCRIPTION
Operation buttons:
1. Select button "SLCT 1"
2. Select button "SLCT 2"
3. Reset button "RST"
Screen display:
4. Tripmeter indicator
5. Tripmeter indicator
6. Timer indicator
7. Clock/Timer
8. Speedometer
9. Odometer/Tripmeter
The operation buttons can be pushed
in the following two manners:
Short push: Push the button. ( )
Long push: Push the button for 2 sec-
onds or more. ( )
BASIC MODE
Changing speedometer display
(for U.K.)
1. Push the "SLCT2" button for 2
seconds or more to change the
speedometer units. The speed-
ometer display will change in the
following order:
MPH→km/h→MPH.Setting the time
1. Push the "SLCT1" button for 2
seconds or more to enter the time
setting mode.
2. Push the "RST" button to change
the display for time indication.
The display will change in the fol-
lowing order:
Hour→Minute→Second→Hour.
The digits capable of setting go on
flashing.
3. Push the "SLCT1" button (plus) or
"SLCT2" button (minus) and
change the time. A long push on
the button will fast-forward the
time.
4. To end the setting, push the
"RST" button for 2 seconds or
more.
• In a 30-second absence of button
operation, the setting will come to
an end with the indicated time.
• To reset the seconds, push the
"SLCT1" button or "SLCT2" button.
Changing odometer and tripmeter
A/B (TRIP A/B)
1. Push the "SLCT2" button to
change the tripmeter display. The
display will change in the follow-
ing order:
Odometer →TRIP A→TRIP B→
TRIP A→Odometer.
Page 20 of 224

1-10
MULTI-FUNCTION DISPLAY
To reset the digits, select the tripme-
ter involved and push the "RST" but-
ton for 2 seconds or more.
CHANGEOVER TO BASIC MODE/
RACE MODE
• Measurement using the timer func-
tion can be made in RACE MODE.
• Indicator will light up as an
identifier that shows RACE MODE
has been selected.
• RACE MODE cannot display the
functions as in BASIC MODE.
• Changeover to RACE MODE forc-
es the digits for tripmeter A (TRIP
A) in BASIC MODE to be reset.
Changeover from BASIC MODE to
RACE MODE
1. Push the "SLCT1" button and
"SLCT2" button for 2 seconds or
more at the same time to change
over to RACE MODE.
Changeover to RACE MODE will put
manual start measurement on stand-
by causing and to flash. (For
manual start, refer to "Putting mea-
surement on standby" in "RACE
MODE".)
Returning to BASIC MODE from
RACE MODE
It is possible to return to BASIC
MODE with timer measurement at a
stop.
1. Check that the timer is not in op-
eration. If the timer is in operation,
stop the timer by pushing the
"SLCT1" button and "SLCT2" but-
ton at the same time.
2. Push the "SLCT1" button and
"SLCT2" button for 2 seconds or
more at the same time to change
over to BASIC MODE.
RACE MODE
Putting measurement on standby
Starting measurement consists of the
following two starts, either of which
can be selected.
• Manual start
Starting measurement by the rider
himself operating the button. (A long
push on the "SLCT2" button will put
measurement on standby.)
• Auto start
Starting timer measurement automat-
ically on detection of the movement of
the machine. (A long push on the
"SLCT1" button will put measurement
on standby.)
Manual start
Initial setting at changeover to RACE
MODE will remain for manual start.
1. Check that changeover to RACE
MODE has been made. (Refer to
"Changeover from BASIC MODE
to RACE MODE".)
When the machine is made ready for
a run by manual start, and will
start flashing.
2. Start timer measurement by
pushing the "RST" button.
3. When stopping timer measure-
ment, pushing the "SLCT1" but-
ton and "SLCT2" button at the
same time.
If the machine is run while timer mea-
surement is not made, no change will
occur to the digit in tripmeter A (TRIP
A).
4. To resume the measurement,
again push the "SLCT1" button
and "SLCT2" button at the same
time.
Auto start
1. Check that changeover has been
made to RACE MODE. (Refer to
"Changeover from BASIC MODE
to RACE MODE".)
2. Make the machine ready for a run
by pushing the "SLCT1" button for
2 seconds or more.
When the measurement is made
ready for a run by auto start, and
will start flashing. Timer display
will turn on scrolling from left to right.
3. Run the machine and start timer
measurement.
4. To stop timer measurement,
pushing the "SLCT1" button and
"SLCT2" button at the same time.
Page 21 of 224

1-11
MULTI-FUNCTION DISPLAY
If the machine is run while timer mea-
surement is not made, no change will
occur to the digit in tripmeter A (TRIP
A).
5. To resume the measurement,
again pushing the "SLCT1" button
and "SLCT2" button at the same
time.
Resetting measurement data
Resetting can be made in the follow-
ing two manners.
Resetting is possible while timer
measurement is made:
• Reset tripmeter A.
Resetting is possible while timer
measurement is not made:
• Reset tripmeter A and timer.
Resetting tripmeter A (TRIP A)
1. Check that the timer is in opera-
tion. If the timer is not in opera-
tion, start the timer by pushing the
"SLCT1" button and "SLCT2" but-
ton at the same time.
2. Reset tripmeter A (TRIP A) dis-
play by pushing the "RST" button
for 2 seconds or more.
If reset, and travel distance dis-
play will go on flashing for four sec-
onds.
Resetting tripmeter A (TRIP A) and
timer
1. Check that the timer is not in op-
eration. If the timer is in operation,
stop it by pushing the "SLCT1"
button and "SLCT2" button at the
same time.
2. Reset all measured data by push-
ing the "RST" button for 2 sec-
onds or more.
• Resetting will reset the timer display
and travel distance display and put
measurement on standby.
• Auto start attempt will put measure-
ment on standby as such. Likewise,
manual start attempt will put mea-
surement on standby as such.
Correcting tripmeter A (TRIP A)
1. Change the travel distance dis-
play by pushing the "SLCT1" but-
ton (plus) or "SLCT2" button
(minus). A long push on the but-
ton will fast-forward the change.
Change can be made any time while
timer measurement is or is not being
made.
Page 22 of 224

1-12
MULTI-FUNCTION DISPLAY
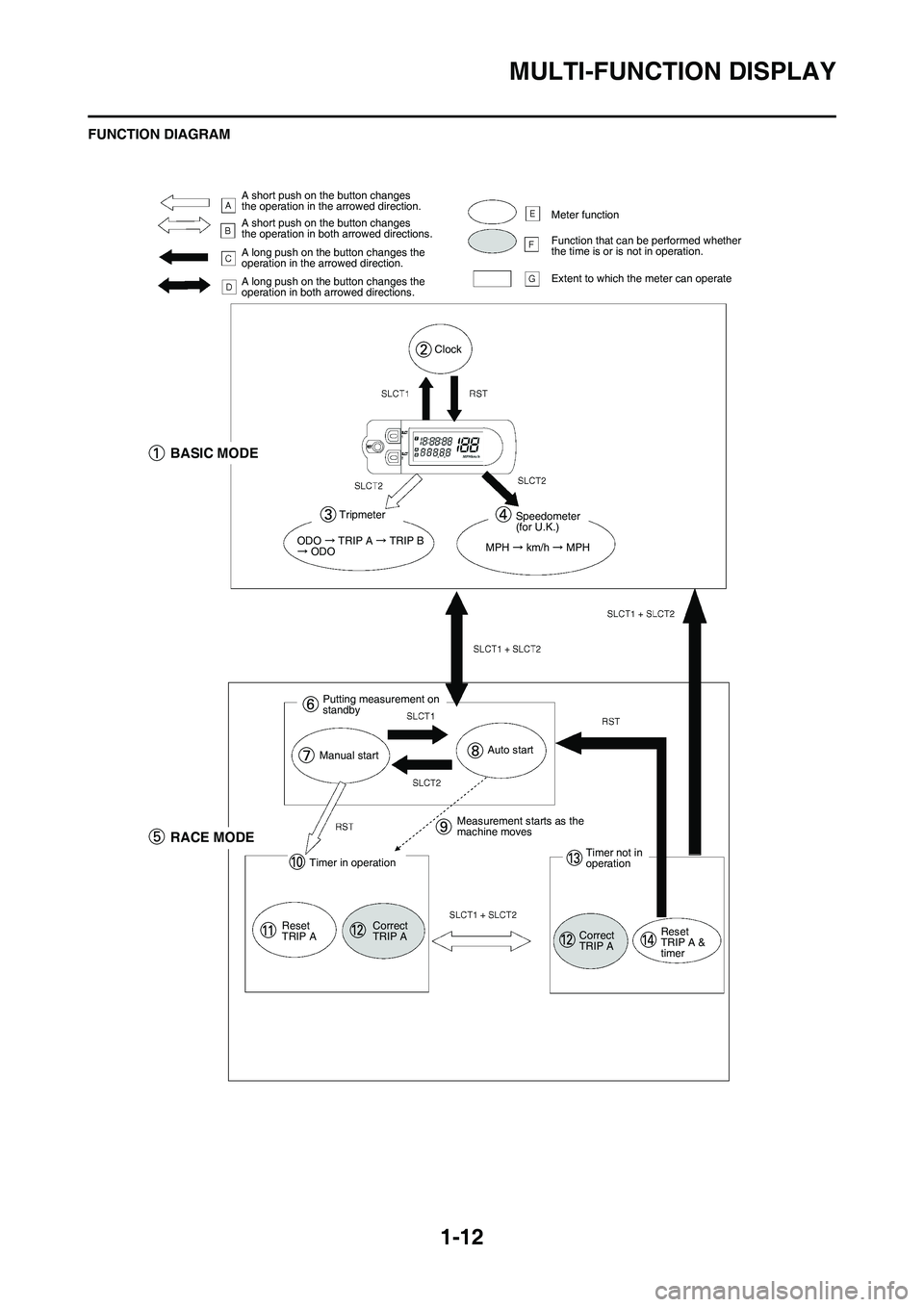
FUNCTION DIAGRAM
A short push on the button changes
the operation in the arrowed direction.
A short push on the button changes
the operation in both arrowed directions.
A long push on the button changes the
operation in the arrowed direction.
A long push on the button changes the
operation in both arrowed directions.Meter function
Function that can be performed whether
the time is or is not in operation.
Extent to which the meter can operate
Clock
BASIC MODE
Tripmeter
ODO TRIP A TRIP B ODO
Speedometer
(for U.K.)
MPH
km/h MPH
Putting measurement on
standby
Manual startAuto start
RACE MODE
Timer in operation
Reset
TRIP ACorrect
TRIP AMeasurement starts as the
machine moves
Timer not in
operation
Correct
TRIP AReset
TRIP A &
timer
Page 23 of 224

1-13
MULTI-FUNCTION DISPLAY
The following diagram illustrates the
multi-function display regarding the
direction and operation condition in-
volved in each of its functions.
A. A short push on the button
changes the operation in the ar-
rowed direction.
B. A short push on the button
changes the operation in both
arrowed directions.
C. A long push on the button
changes the operation in the ar-
rowed direction.
D. A long push on the button
changes the operation in both
arrowed directions.
E. Meter function
F. Function that can be performed
whether the time is or is not in
operation.
G. Extent to which the meter can
operate
1.BASIC MODE
2. Clock
3. Trip meter
4. Speedometer (for U.K.)
5.RACE MODE
6. Putting measurement on stand-
by
7. Manual start
8. Auto start
9. Measurement starts as the ma-
chine moves
10. Timer in operation
11. Reset TRIP A
12. Correct TRIP A
13. Timer not in operation
14. Reset TRIP A & timer
Page 92 of 224

4-5
CHASSIS
CHASSIS
SELECTION OF THE SECONDARY
REDUCTION RATIO (SPROCKET)
• It is generally said that the second-
ary gear ratio should be reduced for
a longer straight portion of a speed
course and should be increased for
a course with many corners. Actual-
ly, however, as the speed depends
on the ground condition of the day
of the race, be sure to run through
the circuit to set the machine suit-
able for the entire course.
• In actuality, it is very difficult to
achieve settings suitable for the en-
tire course and some settings may
be sacrificed. Thus, the settings
should be matched to the portion of
the course that has the greatest ef-
fect on the race result. In such a
case, run through the entire course
while making notes of lap times to
find the best balance; then, deter-
mine the secondary reduction ratio.
• If a course has a long straight por-
tion where a machine can run at
maximum speed, the machine is
generally set such that it can devel-
op its maximum revolutions toward
the end of the straight line, with care
taken to avoid the engine over-rev-
ving.
Riding technique varies from rider to
rider and the performance of a ma-
chine also vary from machine to ma-
chine. Therefore, do not imitate other
rider's settings from the beginning but
choose your own setting according to
the level of your riding technique.
DRIVE AND REAR WHEEL
SPROCKETS SETTING PARTS
TIRE PRESSURE
Tire pressure should be adjust to suit
the road surface condition of the cir-
cuit.• Under a rainy, muddy, sandy, or
slippery condition, the tire pressure
should be lower for a larger area of
contact with the road surface.
• Under a stony or hard road condi-
tion, the tire pressure should be
higher to prevent a flat tire.
FRONT FORK SETTING
The front fork setting should be made
depending on the rider's feeling of an
actual run and the circuit conditions.
The front fork setting includes the fol-
lowing three factors:
1. Setting of air spring characteris-
tics
• Change the fork oil level.
2. Setting of spring preload
• Change the spring.
• Install the adjustment washer.
3. Setting of damping force
• Change the compression damp-
ing.
• Change the rebound damping.
The spring acts on the load and
the damping force acts on the
cushion travel speed.
CHANGE IN LEVEL AND
CHARACTERISTICS OF FORK OIL
Damping characteristic near the final
stroke can be changed by changing
the fork oil amount.
Adjust the oil level in 5 mm (0.2 in)
increments or decrements. Too
low oil level causes the front fork
to produce a noise at full rebound
or the rider to feel some pressure
on his hands or body. Alternative-
ly, too high oil level will develop
unexpectedly early oil lock with
the consequent shorter front fork
travel and deteriorated perfor-
mance and characteristics. There-
fore, adjust the front fork within
the specified range.
Secondary reduction ratio =
Number of rear wheel sprocket
teeth/Number of drive sprocket
teeth
Standard secondary
reduction ratio50/13
(3.846)
* 47/14
(3.357)
* For EUROPE
Part
nameSize Part number
Drive
sprocket
"1"
(STD) 13T 9383E-13233
* 14T 9383E-14215
** (STD) ** 14T 5NG-17460-00
* For AUS and NZ
** For EUROPE
Part
nameSize Part number
Rear
wheel
sprocket
"2"
** (STD) ** 47T 1C3-25447-00
48T 5GS-25448-50
* 48T 1C3-25448-00
* 49T 1C3-25449-00
(STD) 50T 5TJ-25450-80
* (STD) * 50T 1C3-25450-00
* 51T 1C3-25451-00
52T 5TJ-25452-80
* 52T 1C3-25452-00
* For AUS and NZ
** For EUROPE
Standard tire pressure:
100 kPa (1.0 kgf/cm
2,
15 psi)
Extent of adjustment:
60–80 kPa (0.6–0.8 kgf/
cm
2, 9.0–12 psi)
Extent of adjustment:
100–120 kPa (1.0–1.2
kgf/cm
2, 15–18 psi)