remote start Acura MDX 2020 Owner's Manual
[x] Cancel search | Manufacturer: ACURA, Model Year: 2020, Model line: MDX, Model: Acura MDX 2020Pages: 701, PDF Size: 38.91 MB
Page 4 of 701

Contents
Child Safety P. 56Exhaust Gas Hazard P. 74Safety Labels P. 75
Tailgate P. 155 Security System P. 162
Operating the Switches Around the Steering Wheel P. 168 Adjusting the Mirrors P. 188
Interior Lights/Interior Convenience It ems P. 206 Climate Control System P. 219
Audio Error Messages P. 308General Information on the Audio System P. 316
HomeLink ® Universal Transceiver P. 390 Bluetooth® HandsFreeLink ® P. 393 AcuraLink ®* P. 435
Off-Highway Driving Guidelines P. 462 When Driving P. 464 Braking P. 529
Surround View Camera System* P. 559 Refueling P. 569
Maintenance Under the Hood P. 581 Replacing Light Bulbs P. 593
Checking and Maintaining Tires P. 602 Battery P. 611 Remote Transmitter Care P. 613
Climate Control System Maintenance P. 617 Cleaning P. 618Accessories and Modifications P. 623
Engine Does Not Start P. 649 Jump Starting P. 652Overheating P. 654
Emergency Towing P. 670 When You Cannot Unlock the Fuel Fill Door P. 671
Devices that Emit Radio Waves P. 679 Reporting Safety Defects P. 680
Authorized Manuals P. 685 Client Service Information P. 686
Quick Reference GuideP. 4
Safe DrivingP. 27
Instrument PanelP. 77
ControlsP. 137
FeaturesP. 231
DrivingP. 445
MaintenanceP. 573
Handling the UnexpectedP. 625
InformationP. 675
IndexP. 690
20 ACURA MDX-31TZ56600.book 3 ページ 2019年4月24日 水曜日 午後5時44分
Page 105 of 701

104
uuIndicators uMulti-Information Display (MID) Warning and Information Messages
Instrument Panel
MessageConditionExplanation
●Appears when the power mode is in ACCESSORY.
—
●Appears after the driver’s door is opened when the
power mode is in ACCESSORY.●Change the power mode to VEHICLE OFF.
2 ENGINE START/STOP Button P. 168
●Appears when you close the door with the power mode
is in ON without the keyless access remote inside the
vehicle.●Disappears when you bring the keyless access remote
back inside the vehicle and close the door.
2Keyless Access Remote Reminder P. 170
●Appears when the keyless access remote battery
becomes weak.
2Replacing the Button Battery P. 613
●Appears if the keyless access remote’s battery is too
weak to start the engine or the key is not within
operating range to start the engine.
The beeper sounds six times.●Bring the keyless access remote in front of the ENGINE
START/STOP button to be touched with.
2 If the Keyless Access Remote Battery is Weak P. 650
20 ACURA MDX-31TZ56600.book 104 ページ 2019年4月24日 水曜日 午後5時44分
Page 119 of 701

118
uuIndicators uMulti-Information Display (MID) Warning and Information Messages
Instrument Panel
MessageConditionExplanation
●Appears when you unlock and open the driver’s door
while the engine is running by two-way keyless access
remote.
2 Remote Engine Start with Vehicle Feedback* P. 466
MessageConditionExplanation
●Appears if there is a problem with the active damper
system.●Have your vehicle checked by a dealer. With this icon
on, your vehicle has limited damping ability without the
active damper system.
Models with two-way keyless access remote
Models with active damper system
* Not available on all models
20 ACURA MDX-31TZ56600.book 118 ページ 2019年4月24日 水曜日 午後5時44分
Page 128 of 701

127
uuGauges and Multi-Info rmation Display (MID)uMID
Continued
Instrument Panel
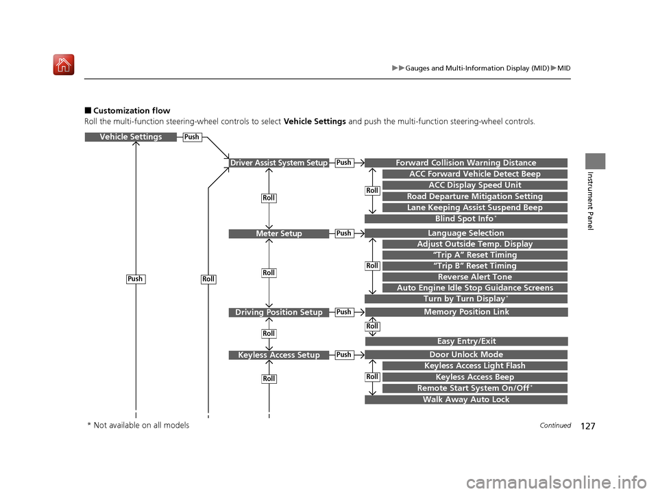
■Customization flow
Roll the multi-function steering-wheel controls to select Vehicle Settings and push the multi-functi on steering-wheel controls.
Vehicle Settings
“Trip A” Reset Timing
Language Selection
Adjust Outside Temp. Display
Memory Position Link
Door Unlock Mode
Driver Assist System Setup
Meter Setup
Driving Position Setup
Keyless Access Setup
“Trip B” Reset Timing
Forward Collision Warning Distance
ACC Forward Vehicle Detect Beep
ACC Display Speed Unit
Roll
Push
Roll
Lane Keeping Assist Suspend Beep
Blind Spot Info*
Easy Entry/Exit
Roll
Roll
Walk Away Auto Lock
RollPush
Roll
Roll
Roll
Roll
Turn by Turn Display*Auto Engine Idle Stop Guidance Screens
Road Departure Mitigation Setting
Push
Push
Push
Push
Reverse Alert Tone
Remote Start System On/Off*Keyless Access Beep
Keyless Access Light Flash
* Not available on all models
20 ACURA MDX-31TZ56600.book 127 ページ 2019年4月24日 水曜日 午後5時44分
Page 132 of 701

131
uuGauges and Multi-Info rmation Display (MID)uMID
Continued
Instrument Panel
*1: Default SettingSetup Group Customizable Features
Description Selectable Settings
Driving
Position
SetupMemory Position LinkTurns the driving position memory system on and
off.On*1/ Off
Easy Entry/Exit
Moves the seat rearward and steering wheel fully up
when you get in/get out of the vehicle. Changes the
setting for this feature.Seat & Steering Wheel*1/
Seat Only/ Steering Wheel
Only /Off
Keyless
Access Setup Door Unlock Mode
Changes which doors unlock when you grab the
driver’s door handle. Driver’s Door or Tailgate
Only
*1/
All Doors
Keyless Access Light
Flash Causes some exterior li
ghts to flash when you
unlock/lock the doors. On
*1/
Off
Keyless Access Beep Causes the beeper to sound when you unlock/lock
the doors.
On
*1/
Off
Remote Start System
On/Off
*Turns the remote engine start feature on and off. On*1/Off
Walk Away Auto Lock Changes the settings for th
e automatic locking the
doors when you walk away from the vehicle while
carrying the keyless access remote. On
/Off
*1
* Not available on all models
20 ACURA MDX-31TZ56600.book 131 ページ 2019年4月24日 水曜日 午後5時44分
Page 138 of 701

137
Controls
This chapter explains how to operate the various controls necessary for driving.
Clock.................................................. 138
Locking and Unlocking the Doors Key Types and Functions .................. 139
Low Keyless Access Remote Signal Strength ......................................... 141
Locking/Unlocking the Doors from the
Outside .......................................... 142
Locking/Unlocking the Doors from the Inside ............................................. 151
Childproof Door Locks ..................... 153
Auto Door Locking/Unlocking .......... 154
Tailgate .............................................. 155
Security System Immobilizer System .......................... 162
Security System Alarm ...................... 162 Opening and Closing the Windows
... 165
Moonroof .......................................... 167
Operating the Switches Around the
Steering Wheel ENGINE START/STOP Button............. 168
Turn Signals ..................................... 171
Light Switches.................................. 172
Fog Lights
*...................................... 175
Daytime Running Lights ................... 175
Auto High-Beam .............................. 176
Wipers and Washers ........................ 179
Brightness Control ........................... 183
Rear Defogger/Heated Door Mirror Button ... 184Driving Position Memory System ...... 185
Adjusting the Steering Wheel........... 187 Adjusting the Mirrors
Interior Rearview Mirror ................... 188
Power Door Mirrors ......................... 189
Adjusting the Seats Front Seats ...................................... 191
Second Row Seats ........................... 194
Third Row Seats ............................... 203
Armrest ........................................... 204
Interior Lights/Interior Convenience Items
Interior Lights .................................. 206
Interior Convenience Items .............. 208
Climate Control System
Using Automatic Climate Control .... 219
Rear Climate Control System ........... 226
Automatic Climate Control Sensors ... 230
* Not available on all models
20 ACURA MDX-31TZ56600.book 137 ページ 2019年4月24日 水曜日 午後5時44分
Page 140 of 701

139Continued
Controls
Locking and Unlocking the Doors
Key Types and Functions
This vehicle comes with the following keys:
Use the keys to start and stop the engine, and
to lock and unlock all the doors and tailgate.
You can also use the keyless access system to
lock and unlock all the doors and tailgate.1Key Types and Functions
All the keys have an immobilizer system. The
immobilizer system helps to protect against vehicle
theft. 2 Immobilizer System P. 162
Follow the advice below to prevent damage to the
keys:
•Do not leave the keys in direct sunlight, or in
locations with high temperature or high humidity.
•Do not drop the keys or set heavy objects on them.•Keep the keys away from liquids, dust and sand.
•Do not take the keys apart except for replacing the
battery.
If the circuits in the keys are damaged, the engine
may not start, and the keyless access system may not
work.
If the keys do not work properly, have them
inspected by a dealer.
You can remotely start the engine using the two-way
keyless access remote. 2 Remote Engine Start with Vehicle
Feedback
* P. 466
Models with two-way keyless access remote
Models with two-way keyless
access remote
Models without two-way keyless
access remote
* Not available on all models
20 ACURA MDX-31TZ56600.book 139 ページ 2019年4月24日 水曜日 午後5時44分
Page 142 of 701

141
uuLocking and Unlocking the Doors uLow Keyless Access Remote Signal Strength
Controls
Contains a number that you will need if you
purchase a replacement key.
Low Keyless Access Re mote Signal Strength
The vehicle transmits radio waves to locate the keyless access remote when locking/
unlocking the doors and tailgate, or to start the engine.
In the following cases, locking/unlocking the doors and tailgate, or starting the
engine may be inhibited or operation may be unstable:
• Strong radio waves are being transmitted by nearby equipment.
• You are carrying the keyless access re mote together with telecommunications
equipment, laptop computers, ce ll phones, or wireless devices.
• A metallic object is touching or covering the keyless access remote.
■Key Number Tag1Key Number Tag
Keep the key number tag separate from the key in a
safe place outside of your vehicle.
If you wish to purchase an additional key, contact a
dealer.
If you lose your key and you cannot start the engine,
contact a dealer.
1 Low Keyless Access Remote Signal Strength
Communication between the keyless access remote
and the vehicle consumes th e keyless access remote’s
battery.
Battery life is about two years, but this varies
depending on regularity of use.
The battery is consumed whenever the keyless access
remote is receivi ng strong radio wave s. Avoid placing
it near electrical appliances such as televisions and
personal computers.
20 ACURA MDX-31TZ56600.book 141 ページ 2019年4月24日 水曜日 午後5時44分
Page 151 of 701

uuLocking and Unlocking the Doors uLocking/Unlocking the Doors from the Outside
150
Controls
You can remotely check if your vehicle’s doors
are all locked or any are unlocked using the
keyless access remote from extended
distances.
Press the lock button, the Amber (LEFT) LE D blinks once. Then after three seconds
one of the following feedback will come:
• Green (center) comes on: Acknowle dges that the doors are locked.
• Red (right) comes on: Acknowledges that doors are not locked, or any door is not
completely closed.
• Red (right) blinks three times: The remote does not receive the door lock status
from the vehicle.
■Checking Door Lock Status*1 Checking Door Lock Status*
Operate the remote in an open space. If there are
buildings or other obstacl es between your vehicle
and the remote, the remote may not work even
within the operable range. However, the range
required for unlocking the tailgate and all the doors
as well as activating the pa nic function is the same as
that required for operating the standard keyless
access remote.
When checking the door lock status, you can also
start or stop the engine.
2 Remote Engine Start with Vehicle
Feedback
* P. 466
Red
Green
Amber
Lock
Button
* Not available on all models
20 ACURA MDX-31TZ56600.book 150 ページ 2019年4月24日 水曜日 午後5時44分
Page 157 of 701

156
uuTailgate uOpening/Closing the Power Tailgate
Controls
Opening/Closing the Power Tailgate
The power tailgate can be operated by pressing the power tailgate button on the
remote transmitter or driver's door, or pr essing the outer handle or button on the
tailgate.
The power tailgate can be opened/c losed when the transmission is in
(P.
1Opening/Closing the Power Windows
NOTICE
Do not push or pull on the power tailgate when it is
being automatically opened or closed.
Forcibly opening or closing the power tailgate while
in operation can deform the tailgate frame.
When operating the power tailgate, make sure there
is enough space around your ve hicle. People near the
tailgate may be se riously hurt if the tailgate hits or
closes on their heads. Be especially cautious if
children are around.
The power tailgate may not open or close under the
following conditions:
•You start the engine while the tailgate is
automatically openi ng or closing.
•The vehicle is parked on a steep hill.
•The vehicle is swayed in a strong wind.•The tailgate or the roof is covered with snow or ice.
3WARNING
Opening or closing a power tailgate while
any part of a passenger is in the tailgate’s
operating path can cause serious injury.
Make sure all passengers or objects are
clear of the tailgate operating range
before opening or closing the tailgate.
20 ACURA MDX-31TZ56600.book 156 ページ 2019年4月24日 水曜日 午後5時44分