Powertrain control module HONDA CIVIC 1997 6.G Owner's Guide
[x] Cancel search | Manufacturer: HONDA, Model Year: 1997, Model line: CIVIC, Model: HONDA CIVIC 1997 6.GPages: 2189, PDF Size: 69.39 MB
Page 1887 of 2189

: , See ly'C ' See, See ' Compressor : Charging' Fans : Controls ; System
'YI Y:Y
:l: ll:[
il: l:l
i*"1 i "*"."1 : o"",".o1
, r | : -^*l
ili I i Ii. *, I i rrz.l, ; ot. I'.--..--r-
/i**fffi'* I r,rcffi"oro, i e.St*I ; cornrd ' clulcfi rday ' nput
| .-,---;---l COntrOl
\'
\;t ' Altsrnqtor! Nc Altemator : conrol
/, u.1;lf* roqrsr rnpd FRfrgd ; tSJ",
&rrr:rr
SeeCharornoSystein - :
Y:
!i
u".o I i
i:
o,. .!, iPOWERTRAIN
l*.]["n i 13'"',1+?3.': I MODULE; | (PcM or EcM)
i lw,t?'"
Altornstor ; Iconrol i I
$:--lJ
"''I
',n,-
I
I
See VehicleSpeed Sensorryss)
*[
".,^."
!
I
t
See NCCompressorControls
.r_l
See Charging Sysetm
(cont'd)
23-7
Page 1889 of 2189
![HONDA CIVIC 1997 6.G Owners Guide POWERTRAIN TFUSE 15AtTEii|AtOf, ^ -aPsE|{aon see Fowert5a ^ Distribution,99coldary---]-l-"jt=-.iHO2S iinBt
E*o,*. !CONTROL IMODULE I(PCMoTECM) :i,l,llouu riI
\T,T]KDT4
WHT/NEDBLKAVHT
1
T
t
WHI/FED
I HONDA CIVIC 1997 6.G Owners Guide POWERTRAIN TFUSE 15AtTEii|AtOf, ^ -aPsE|{aon see Fowert5a ^ Distribution,99coldary---]-l-"jt=-.iHO2S iinBt
E*o,*. !CONTROL IMODULE I(PCMoTECM) :i,l,llouu riI
\T,T]KDT4
WHT/NEDBLKAVHT
1
T
t
WHI/FED
I](/img/13/6068/w960_6068-1888.png)
POWERTRAIN TFUSE 15AtTEii|AtOf, ^ -aPsE|{aon see Fowert5a ^ Distribution,99coldary---]-l-"jt='-.iHO2S iinBt
E*o,*. !CONTROL IMODULE I(PCMoTECM) :'i,l,llouu riI
\T,T]KDT4
WHT/NEDBLKAVHT
1
T
t
WHI/FED
IT GFN
c130Oermlnals1n0)
vtEw 52
')------------6;ffii----F' di---:-- ----Ttgy.:!-
{ Strff' .'Sffi"? .uoFo?,* | su #33nno' ruo'ffiJ,. srouno i6is-*' #;,"1"-* ' canistqvent sotenoid l":iiEt$'[i,
i ffii$J' *H*"n' i :3Hl'5'* varvaclntror,llg'r+,.'
I . -__-,__-SJECM)fL------ Prloro a6
t
UNDER.DASHFUSE/RELAYBOXPHOTA 58
BLKAVHT
1I'j
c101
vtEw 2a
_{
rn+5-m
. c115, Oermlnals,'t-71
I vtEw 38
c401
c568
VIEW 4
ALKAVHT
BLKAVHT
,l
See Pow€rDistribution,page 10.5.
EVAPORATIVEEMtSStON(EVAP) PURGECONTROLSOLENOIDVALVE
EVAPORA. 'TIVEEMtSStON '
(EVAP) :BYPASS iSOLENOID ,VALVEEvaponn- 2
TIVEEMtSStON(EVAP)CONTROLCANISTERVENT SHUTVALVEPHATO 39
c125
BLU
1
BFN/BLK
'97 model:Calilornia Coupe,Calilornia Sedan LX'98 modei: all
c568
c401
c131
vlEw 59
Ses GrourdDisMbdion,pag€ 14-1.
NEO/YELBLKNVHT
D13A5
FED,^VEL
A15
LT GFNAIVHTT1
G101PHO|Q 33M8
BIK/YEL
r+l
23-9
Page 1891 of 2189
![HONDA CIVIC 1997 6.G Owners Guide t)
POWERTRAINorENGINECONTROLMODULE(PCM or ECM)
BLKryVHT
fFUSE 15AL1EA|{A]OAsP sExsoa7.54See PowerDistribution,page 10-5.
UNDER.DASHFUSE/RELAYBOX
t\-I Secondary! HO2S input, (sf,o2sl-------
- ,.-"., -^ HONDA CIVIC 1997 6.G Owners Guide t)
POWERTRAINorENGINECONTROLMODULE(PCM or ECM)
BLKryVHT
fFUSE 15AL1EA|{A]OAsP sExsoa7.54See PowerDistribution,page 10-5.
UNDER.DASHFUSE/RELAYBOX
t\-I Secondary! HO2S input, (sf,o2sl-------
- ,.-"., -^](/img/13/6068/w960_6068-1890.png)
t)
POWERTRAINorENGINECONTROLMODULE(PCM or ECM)
BLKryVHT
fFUSE 15AL1EA|{A]OAsP sExsoa7.54See PowerDistribution,page 10-5.
UNDER.DASHFUSE/RELAYBOX
t\-I Secondary! HO2S input, (sf,o2sl-------
- ,.-"., -^,o"::.f=_
rtl
ll er-x'wnr
g A crer
""",".--*'i-"fj*"
c432
c7a2
-l--
:
$i
see Power
SECOND- F rl EVAPORATIVE ' f-tl-l EVAPORA- ;ARY I I I EMISSION 'I I ITIVE
8iiE,R I ltt l !'JiiABi*"'il ltt l Et,i"'J""sENsoR I Jll I soleHoro 'l )ll I i9x1661
!t"93:t IJJ vs!:", iLLl !Ailf*'",,
: I 'l"u.t
".*,^,'"rf I ,----j I l';i";?'*
2 J:--;t, C432 ll 96 model: all Coupesptlofo /6 i 97 model a
coupes,
BLKI"V!/HT
--1"r", 'Y :t f iiiv!3 Y iiol-o ao
onr.r wxr I I ll catrfornra Sedan ll 9 g c49 !s8 mocJr, iri I a il!9.!a^5?
""""._l**t' ,L-
r I i,,o"n,n",l "f,",ul,,
-"-.1,=l
;^[::Ttn*- I i I
""1
,
+ g:%,, *"[
il I :D13 A A5A A15 A , A2gA 428 |'-----=,-- -=-7-tsHo2sc) tso2sHTci {Pcs) | {vs!,) (2wBs)Sensor Secondary EVAP purge ' EVAP control EVAP bypassground HO2S hedter controisolenoid : canister vent solenoidt control valve control , shut valve valve controlt , conkglttb------
BLKAA/HT
BLKAVHT
1
c401
c568
BLKTIVHT
BIK
FED1
Distribution, '
page 10-5. :
, BLK' YEL
SHUT BLU
(Terminals 1-10)
vtEw 52
! Ii{:',+'i":
II
23-11
Page 1893 of 2189

FED/YEL! il'Jlilli:Distribulon,
i
!aa
il-
"""r"a^ Itl
+9,1:1o,,,
Fromnext page.FI
t
H
INTAKE '
AIR ;TEMPER. .ATURE(rAr)SENSOR 'PHO|O 4s i 4
BRN/BLK
c123PHO|O 40vlEw 19c123
PRIMARYHEATEDOXYGENSENSOR(HO2S)
PRIMARYHEATEDOXYGENSENSOR(H02S)
-- -.-g c123,7 ,t1":.," I :: ' t---o} "",'"?",vtEw 19ErKl i:: ll [ .________i
leggtqe"d! ll:: I | :Distribution. I I ,; ll ll :
ffi31i1'1 ! lii i l:i ioty I er-rcrwr | :
:i*-! ! i
:i ! ! i
-a-- Glol:i I I :"uu,
--------t; igul,.[l :g.ili'""'"t i
11TI i
#?:?.'A6tr
i
F -tt-*i - I - - - -(-Po"GFil PowERTRAIN
i sdltGr i irimari' ' I oR ENGINE
! ;il;n i nciis' 'lcortnor
hear.r 'l MODULE| , haat.. .tMvuuLE
I ; ;;ii;r i | (PcM oR EcM)
I | ------riPHOfOS6L ------ - ------J vtae al
(cont'd)
. I OR ENGINE' HOzS Primary i CONTROLI fruzs Fflmary a c(JNIHor Label VS celt Dumo HOzS' ' , primary | MOOULE
i l"dqanc6 vohags Befe{ence bell . heater i : !-1029 | (p-Q!/| OB: red$snce voltag€ Beftrence c€ll heater ' : HOzS | (PCM OB: insJt input voltage control control ; ; inpul I ECM), (rABELt Ms+) tlP-.vs-) (rp+) (Po2sHrc) ; , l"Y_ j r;!J?.*----i---
i
-l "*
I'*l*'l
*l
i iillirlr I
:L+.1 l----,. (_l_.o-l
: I annar-x | :
: I I see Grourd
23-13
Page 1894 of 2189

PGM-FI (All '96-'98 Models except D1685; 'g$.'00 D16y5 with M/T)
- D16Y5 engine (cont'd)
r-------1POWERTRAINOJENGINECONTROLMODULE(PCM or ECM)
c125
---------1
FUSE 15
$t"t!ilS8" see Powert.5A - Distribution,page 10-5.
UNDER-DASHFUSE/RELAYBOXSecondaryH02Sanput(sH02s)
D14 I'
,n"r,"ao I
rtr
lt I
I
i,tjclt5(Ierminals'1-7]T I 1
vtEw 3a
HI
lffiq,m
,.ul
- '' :
3A-3uA---g'A--i--**----f'I :(sro2sc) (so2sHrc) (pcs) , ryse -"-*"i - l! 39Y.E!:
;:m AA8r"y- rvffi's" i euo8S:noo' E\"L' Yssl 'iH;in';'
hearer sorenoid : :ill*',":* ;:fl'".t"* iiF!ii"te'-control valv6 control I controt ___-- ll?|Et",".,:
T
$
See Pow6rDistribution,page 10-5.
BLK,/li!/HT
BLK,\II/HT
1
c401
c568
EVAPORATIVE :EM|SSTON ;(EVAP) PUBGE .CONTROLSOLENOIDVALVEPHOfO 38
EVAPORA.TIVEEMISSION(EVAP)CONTROLCANISTEFVENTSHUTVALVE
EVAPORA-TIVEEMtSStON(EVAP)BYPASSSOLENOIDVALVE
(See S/Mpage | 1-9for'99-'00models)
'98-' 00
mooets
c568
c4o1 :
PHO|A A5vlEW 59
11 g Ct31
See GroundDistribution,pag€ 14-1.
Y
I
anver.x
b9^
23-14
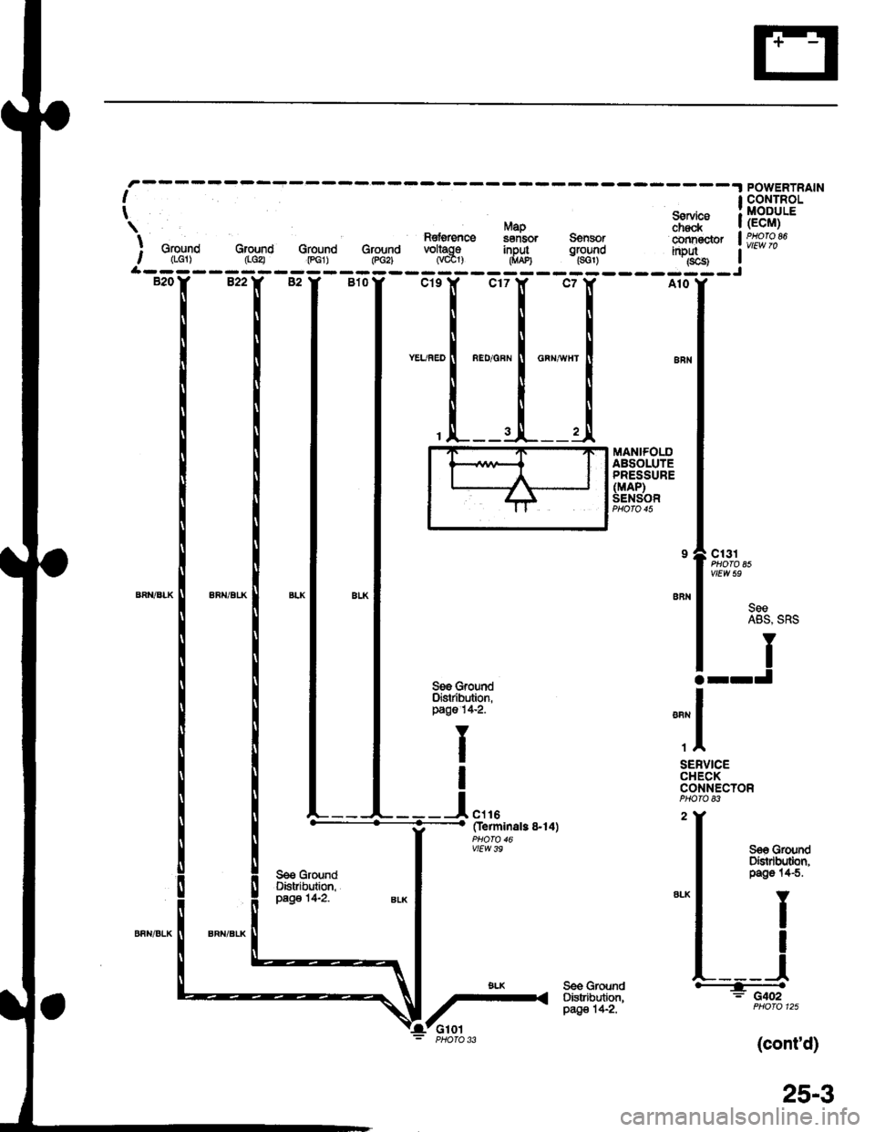
Page 1898 of 2189

I
t
! c,orna, (LG1)
Referencevoltage(vcc1)
ServicecnecKconn€ctorInput(scs)
POWERTRAINolENGINECONTROLMODULE(PCM or ECM)PHOfO 86
MapsensorinputSensorground(sGl)
A10
Ground Ground Ground1LG2) (PG1) (PG2)
See GroundDistribution,page 14-2.
MANIFOLDABSOLUTEPRESSURE(MAP}SENSOR
PHO|A 49 p16v7l
See ABS,SRS
Y
I
--J
SERVICECHECKCONNECTOR
vtEw39See GroundDistribution,page 14-5.
I
I
___JSe€ Ground: c402
(cont'd)
24-3
Page 1909 of 2189

PGM-FI (D1685) (cont'd)
I
t
I
I
I
!rurr
| "'f8;i
h.
I
(
IGNITIONCONTBOLMOOULE
0cM)
ct20
vtEw 29
DISTRIBUTORPHO|O 44
TDC/c|(P/CYP
Se3 GroundDistrilutbn,page 14-3.
Y
!
!
!
__.!, ",,0
I
I
:nlI
POWERTRAINCONTROLMODULE (PCM)
c9 A C30
I
IL------
it-{ {ti'o'i""'"
|
"i1lg,*
I ."" u.*o
| 3l"J:uel
lt
b;,.i,,
!' -,'il"i -*-*i -.?'ii - - - - - -ri**i -''!
I Sensor Saflsor S€nsor Sansor !I ground ground ground ground !
25-2