clock INFINITI FX35 2007 User Guide

INFINITI FX35 2007 User Guide FX35 2007 INFINITI INFINITI https://www.carmanualsonline.info/img/42/57018/w960_57018-0.png INFINITI FX35 2007 User Guide

Page 729 of 4366

INFINITI FX35 2007 User Guide NAVIGATION SYSTEM AV-123
C 
D  E 
F 
G  H 
I 
J 
L 
M  A 
B
AV 
Revision: 2006 July  2007 FX35/FX45
Self-Diagnosis Mode (DCU)NKS003KF
OPERATION PROCEDURE
1. Start the engine. 
2. Turn the audio system

Page 732 of 4366

INFINITI FX35 2007 User Guide AV-126
NAVIGATION SYSTEM
Revision: 2006 July 2007 FX35/FX45
Self-Diagnosis Mode (NAVI)NKS003KG
OPERATION PROCEDURE
1. Start the engine. 
2. Turn the audio system OFF.
3. While pressing the “4” but

Page 735 of 4366

INFINITI FX35 2007 User Guide NAVIGATION SYSTEM AV-129
C 
D  E 
F 
G  H 
I 
J 
L 
M  A 
B
AV 
Revision: 2006 July  2007 FX35/FX45
Confirmation/Adjustment ModeNKS003KH
OPERATION PROCEDURE
1. Start the engine. 
2. Turn the audio sys

Page 742 of 4366

INFINITI FX35 2007 User Guide AV-136
NAVIGATION SYSTEM
Revision: 2006 July 2007 FX35/FX45
CAN DIAG SUPPORT MONITORNKS003KI
OPERATION PROCEDURE 
1. Start the engine. 
2. Turn the audio system OFF.
3. While pressing the “4” butt

Page 819 of 4366

INFINITI FX35 2007 User Guide SQUEAK AND RATTLE TROUBLE DIAGNOSIS BL-7
C 
D  E 
F 
G  H 
J 
K  L 
M  A 
B
BL 
Revision: 2006 July  2007 FX35/FX45
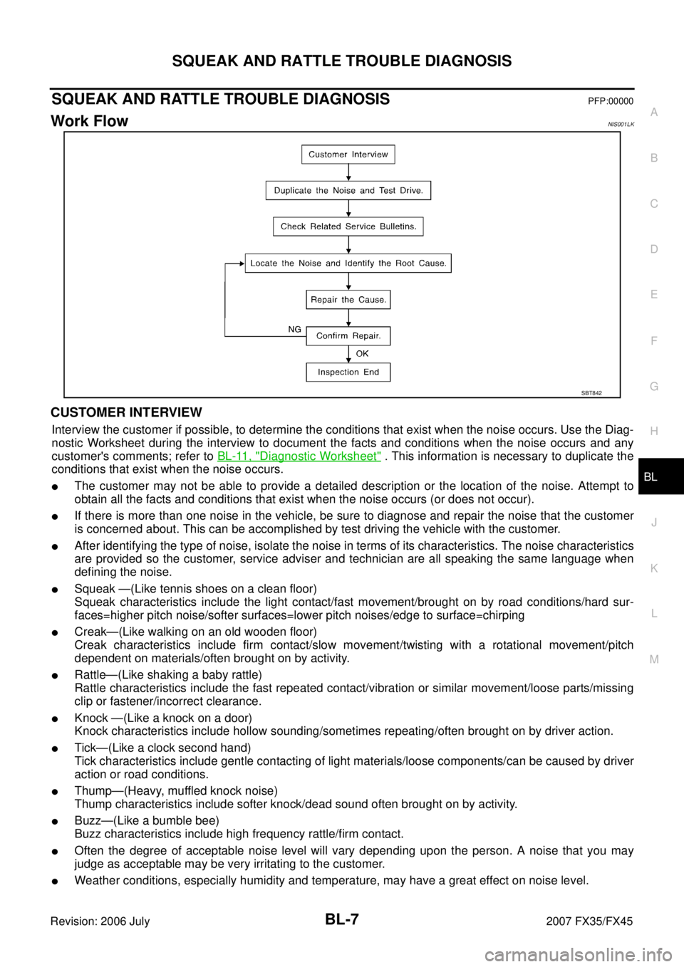
SQUEAK AND RATTLE TROUBLE DIAGNOSISPFP:00000
Work FlowNIS001LK
CUSTOMER INTERVIEW
In

Page 1100 of 4366

INFINITI FX35 2007 User Guide BR-6
BRAKE PEDAL
Revision: 2006 July 2007 FX35/FX45
BRAKE PEDALPFP:46501
Inspection and AdjustmentNFS000LS
Play and clearance between brake pedal and floor panel with pedal depressed 
1. Check brake p

Page 1105 of 4366

INFINITI FX35 2007 User Guide BRAKE TUBE AND HOSE BR-11
C 
D  E 
G  H 
I 
J 
K  L 
M  A 
B
BR 
Revision: 2006 July  2007 FX35/FX45
BRAKE TUBE AND HOSEPFP:46210
Hydraulic CircuitNFS000LX
CAUTION:
All brake hoses and tubes must be

Page 1213 of 4366

INFINITI FX35 2007 User Guide WATER PUMP CO-23
[VQ35DE]
C 
D  E 
F 
G  H 
I 
J 
K  L 
M  A
CO 
Revision: 2006 July  2007 FX35/FX45
7. Remove timing chain tensioner (primary) as follows: 
a. Remove lower mounting bolt. CAUTION: 
Be

Page 1215 of 4366

INFINITI FX35 2007 User Guide WATER PUMP CO-25
[VQ35DE]
C 
D  E 
F 
G  H 
I 
J 
K  L 
M  A
CO 
Revision: 2006 July  2007 FX35/FX45
a. Turn crankshaft pulley clockwise so that timing chain on the tim- 
ing chain tensioner (primary)

Page 1248 of 4366

INFINITI FX35 2007 User Guide DI-2Revision: 2006 July 2007 FX35/FX45 
Oil Pressure Warning Lamp Does Not Turn Off (Oil  
Pressure Is Normal) .............................................  ... 49 
Component Inspection .............
Page:   < prev 1-10 11-20 21-30 31-40 41-50 51-60 ... 90 next >