NISSAN TEANA 2003 Service Manual

NISSAN TEANA 2003 Service Manual TEANA 2003 NISSAN NISSAN https://www.carmanualsonline.info/img/5/57392/w960_57392-0.png NISSAN TEANA 2003 Service Manual
Trending: load capacity, wiring, fuse box location, remove seats, service reset, turn signal bulb, center console

Page 2861 of 3502

NISSAN TEANA 2003  Service Manual TURN SIGNAL AND HAZARD WARNING LAMPS
LT-173
C
D
E
F
G
H
I
J
L
MA
B
LT
 
Turn Signal Indicator Lamp Does Not IlluminateBKS001PY
1. CHECK UNIFIED METER AND A/C AMP.
1. Select “METER A/C AMP” on CONS

Page 2862 of 3502

NISSAN TEANA 2003  Service Manual LT-174
TURN SIGNAL AND HAZARD WARNING LAMPS
 
2. CHECK CIRCUIT BETWEEN COMBINATION SWITCH AND BCM 
With CONSULT-II
1. Select “BCM” on CONSULT-II, and select “FLASHER” on “SELECT TEST ITEM”

Page 2863 of 3502

NISSAN TEANA 2003  Service Manual TURN SIGNAL AND HAZARD WARNING LAMPS
LT-175
C
D
E
F
G
H
I
J
L
MA
B
LT
 
Bulb ReplacementBKS001PZ
SIDE TURN SIGNAL LAMP
1. Remove side turn signal lamp. Refer to LT- 1 7 5 ,  "Removal and Installation"

Page 2864 of 3502

NISSAN TEANA 2003  Service Manual LT-176
LIGHTING AND TURN SIGNAL SWITCH
 
LIGHTING AND TURN SIGNAL SWITCHPFP:25540
Removal and InstallationBKS001Q4
REMOVAL
1. Remove steering column cover. Refer to IP-10, "INSTRUMENT
PANEL ASSEMBLY"

Page 2865 of 3502

NISSAN TEANA 2003  Service Manual HAZARD SWITCH
LT-177
C
D
E
F
G
H
I
J
L
MA
B
LT
 
HAZARD SWITCHPFP:25290
Removal and InstallationBKS001Q6
REMOVAL
1. Remove cluster lid D. Refer to IP-10, "INSTRUMENT PANEL
ASSEMBLY" .
2. Disconnect co

Page 2866 of 3502

NISSAN TEANA 2003  Service Manual LT-178
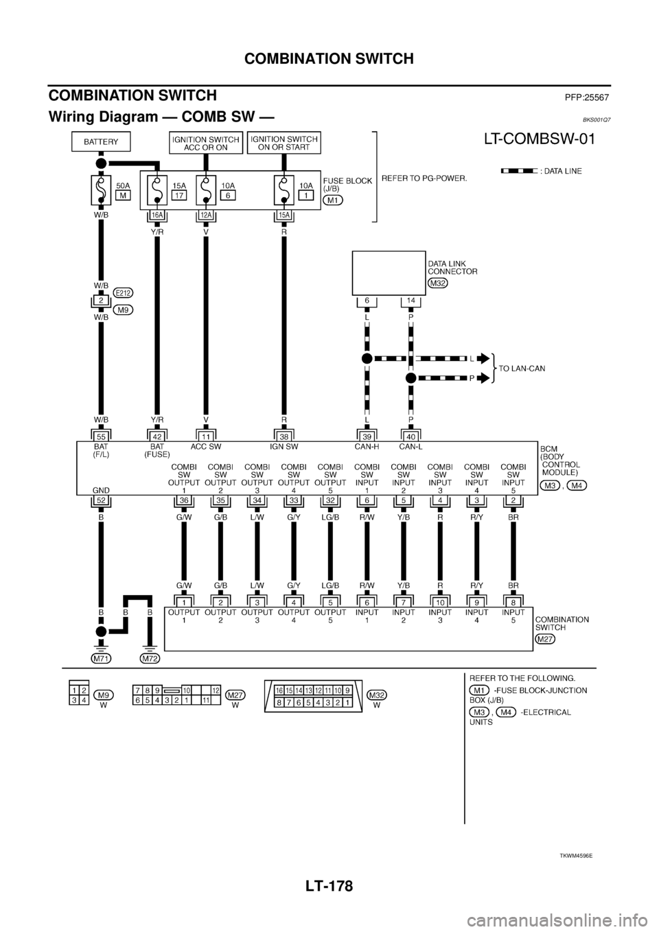
COMBINATION SWITCH
 
COMBINATION SWITCHPFP:25567
Wiring Diagram — COMB SW —BKS001Q7
TKWM4596E

Page 2867 of 3502

NISSAN TEANA 2003  Service Manual COMBINATION SWITCH
LT-179
C
D
E
F
G
H
I
J
L
MA
B
LT
 
Terminals and Reference Values for BCMBKS002FP
CAUTION:
Check combination switch system terminal waveform under the loaded condition with lightin

Page 2868 of 3502

NISSAN TEANA 2003  Service Manual LT-180
COMBINATION SWITCH
 
4RCombination 
switch input 3ONLighting, turn, 
wiper switch
(Wiper inter-
mittent dial 
position 4)OFF Approx. 0 V
Rear fog switch ON position
Approx. 1.0 V
Any of the con

Page 2869 of 3502

NISSAN TEANA 2003  Service Manual COMBINATION SWITCH
LT-181
C
D
E
F
G
H
I
J
L
MA
B
LT
 
6R/WCombination 
switch input 1ONLighting, turn, 
wiper switchOFF
(Wiper intermittent dial position 4)Approx. 0 V
Any of the conditions below
Fro

Page 2870 of 3502

NISSAN TEANA 2003  Service Manual LT-182
COMBINATION SWITCH
 
33 G/YCombination 
switch output 4ONLighting, turn, 
wiper switchOFF
(Wiper intermittent dial position 4)
Approx. 7.2 V
Any of the conditions belowLighting switch AUTO pos
Trending: high beam, alternator belt, fuse box location, INJECTORS 6, stop start, climate control, oil viscosity