ESP YAMAHA WR 450F 2004 Service Manual
[x] Cancel search | Manufacturer: YAMAHA, Model Year: 2004, Model line: WR 450F, Model: YAMAHA WR 450F 2004Pages: 754, PDF Size: 31.26 MB
Page 145 of 754

 
2 - 10
SPEC
 
ESPECIFICACIONES DE MANTENIMIENTO 
Ítem Estándar
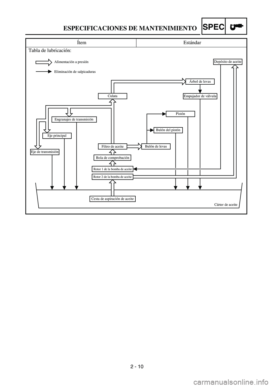
Tabla de lubricación:
Alimentación a presión
Eliminación de salpicaduras
Cesta de aspiración de aceite
Cárter de aceite
Rotor 1 de la bomba de aceite
Rotor 2 de la bomba de aceite
Depósito de aceite
Filtro de aceite
Bola de comprobación
Culata
Bulón de levasBulón del pistón Pistón
Eje de transmisión Eje principalEngranajes de transmisión
Árbol de levas
Empujador de válvula 
Page 146 of 754

 
2 - 11
SPEC
 
ESPECIFICACIONES DE MANTENIMIENTO 
Pieza a apretarTa m año de la 
roscaCant.Par de apriete
Nm m·kg ft·lb
Bujía M10S  
× 
 1,0 1 13 1,3 9,4
Tapa del árbol de levas M6  
× 
 1,0 10 10 1,0 7,2
Tornillo del tapón ciego de la culata M12  
× 
 1,0 1 28 2,8 20
Culata (espárrago) M6  
× 
 1,0 2 7 0,7 5,1
M8  
× 
 1,25 1 15 1,5 11
(tornillo) M10  
× 
 1,25 4 Consulte la NOTA.* 
1
 
(tuerca) M6  
× 
 1,0 2 10 1,0 7,2
Cubierta de la culata M6  
× 
 1,0 2 10 1,0 7,2
Cilindro M6  
× 
 1,0 1 10 1,0 7,2
Tensor de la cadena de distribuciónM6  
× 
 1,0 2 10 1,0 7,2
Perno de la tapa del tensor M6  
× 
 1,0 1 7 0,7 5,1
Guía de la cadena de distribución (trasera) M6  
× 
 1,0 2 10 1,0 7,2
Tubo de escape (tuerca) M8  
× 
 1,25 1 13 1,3 9,4
(perno) M8  
× 
 1,25 1 24 2,4 17
Silenciador M8  
× 
 1,25 2 35 3,5 25
Abrazadera del silenciador M8  
× 
 1,25 1 16 1,6 11
Protector del tubo de escape M6  
× 
 1,0 3 10 1,0 7,2
Amortiguador de chispas (para USA) M6  
× 
 1,0 3 10 1,0 7,2
Tubo del extremo del silenciador (para USA) M6  
× 
 1,0 1 10 1,0 7,2
Abrazadera de la junta de carburador (lado de la 
culata)M5  
× 
 0,8 1 3 0,3 2,2
Abrazadera de la junta de carburador (lado del carbu-
rador)M4  
× 
 0,7 1 3 0,3 2,2
Caja del filtro de aire M6  
× 
 1,0 2 8 0,8 5,8
Abrazadera de la junta del filtro de aire M6  
× 
 1,0 1 3 0,3 2,2
Junta del filtro de aire y caja del filtro de aire M5  
× 
 0,8 1 4 0,4 2,9
Cable del acelerador (tirar) M6 
 × 
 1,0 1 4 0,4 2,9
Cable del acelerador (retornar) M12 
 × 
 1,0 1 11 1,1 8,0
Cubierta del cable del acelerador M5  
× 
 0,8 2 4 0,4 2,9
Pistón del arranque en caliente M12  
× 
 1,0 1 2 0,2 1,4
Panel del radiador (superior) M6 
 × 
 1,0 2 10 1,0 7,2
Radiador M6  
× 
 1,0 6 10 1,0 7,2
Abrazadera del tubo del refrigerante M6  
× 
 1,0 8 2 0,2 1,4
Tubo del radiador 1, 2 M10  
× 
 1,0 2 10 1,0 7,2
Impulsor M8  
× 
 1,25 1 14 1,4 10
Cubierta de la caja de la bomba de agua M6  
× 
 1,0 3 10 1,0 7,2
Perno de drenaje de refrigerante M6  
× 
 1,0 1 10 1,0 7,2
Cubierta de la bomba de aceite M4  
× 
 0,7 1 2 0,2 1,4
Bomba de aceite M6  
× 
 1,0 3 10 1,0 7,2
Perno de drenaje del aceite de motor (filtro de aceite) M6  
× 
 1,0 1 10 1,0 7,2
Cubierta del filtro de aceite M6  
× 
 1,0 2 10 1,0 7,2
Tubo de distribución de aceite 1 M10  
× 
 1,25
M8  
× 
 1,251
220
182,0
1,814
13
Tubo de distribución de aceite 2 M6  
× 
 1,0 1 10 1,0 7,2
Tubo de aceite M6  
× 
 1,0 2 8 0,8 5,8 
Page 147 of 754

2 - 12
SPECESPECIFICACIONES DE MANTENIMIENTO
NOTA:
Debe comprobar el par de apriete de la parte marcada   después del rodaje o antes de cada carrera.
NOTA:
*1: Apriete los pernos de la culata a 30 Nm (3,0 m · kg, 22 ft · lb) en la secuencia de apriete apropiada, quite y
vuelva a apretar los pernos de la culata a 20 Nm (2,0 m · kg, 14 ft · lb) en la secuencia de apriete apropiada, y
después apriete los pernos de la culata más para alcanzar el ángulo especificado de 180° en la secuencia de
apriete apropiada.Perno de comprobación del aceite M6 × 1,0 1 10 1,0 7,2
Abrazadera del tubo de aceite—2 2 0,2 1,4
Cubierta del embrague M6 × 1,0 7 10 1,0 7,2
Cubierta del cárter (derecha) M6 × 1,0 10 10 1,0 7,2
Cubierta del cárter (izquierda) M6 × 1,0 9 10 1,0 7,2
Cubierta del engranaje de ralentí (motor de arranque) M6 × 1,0 2 10 1,0 7,2
Cárter M6 × 1,0 12 12 1,2 8,7
Soporte del cable del embrague M6 × 1,0 1 10 1,0 7,2
Perno de drenaje de aceite (lado trasero del cárter) M10 × 1,25 1 20 2,0 14
(lado izquierdo del cárter) M6 × 1,0 1 10 1,0 7,2
Perno de drenaje de aceite (bastidor) M8 × 1,25 1 23 2,3 17
Cesta de aspiración de aceite (bastidor) M14 × 1,5 1 70 7,0 50
Tope del cojinete del cárter M6 × 1,0 15 10 1,0 7,2
Tope del retén de aceite del eje de transmisiónM6 × 1,0 2 10 1,0 7,2
Guía de la rueda de trinquete M6 × 1,0 2 12 1,2 8,7
Placa del tope M6 × 1,0 2 12 1,2 8,7
Arrancador de pedal M8 × 1,25 1 33 3,3 24
Tornillo (arrancador de pedal) M6 × 1,0 1 7 0,7 5,1
Embrague del arrancador M6 × 1,0 6 16 1,6 11
Engranaje de transmisión primario M20 × 1,0 1 85 8,5 61
Buje de embrague M20 × 1,0 1 75 7,5 54
Palanca de empuje M6 × 1,0 1 10 1,0 7,2
Muelle de embrague M6 × 1,0 6 8 0,8 5,8
Engranaje de transmisión del compensador  M14 × 1,0 1 50 5,0 36
Placa del peso del compensador M6 × 1,0 3 10 1,0 7,2
Piñón de transmisión M20 × 1,0 1 75 7,5 54
Cubierta del piñón de transmisiónM6 × 1,0 2 8 0,8 5,8
Pedal de cambios M6 × 1,0 1 12 1,2 8,7
Guía de selecciónM6 × 1,0 2 10 1,0 7,2
Palanca del tope M6 × 1,0 1 10 1,0 7,2
Segmento M8 × 1,25 1 30 3,0 22 Pieza a apretarTa m año de la 
roscaCant.Par de apriete
Nm m·kg ft·lb 
Page 148 of 754

2 - 13
SPECESPECIFICACIONES DE MANTENIMIENTO
CHASIS
Ítem Estándar Límite
Sistema de dirección:
Tipo de cojinete de dirección Cojinete de rodillos cónicos ----
Suspensión delantera: USA, CDN EUROPE AUS, NZ, ZA
Recorrido de la horquilla delantera 300 mm (11,8 in)←←
Longitud libre del muelle de la horquilla 460 mm (18,1 in)←←
Rigidez del muelle, STD K = 4,51 N/mm 
(0,46 kg/mm, 
25,8 lb/in)K = 4,12 N/mm 
(0,42 kg/mm, 
23,5 lb/in)K = 4,31 N/mm 
(0,44 kg/mm, 
24,6 lb/in)
Muelle opcional/separador Sí←←
Capacidad de aceite 578 cm
3 
(20,3 Imp oz, 
19,5 US oz) 573 cm3 
(20,2 Imp oz, 
19,4 US oz) ←
Nivel de aceite 125 mm (4,92 in) 130 mm (5,12 in)←
(de la parte superior del tubo externo, 
con el tubo interno y la biela del amorti-
guador completamente comprimidos y 
sin el muelle)80 ~ 150 mm 
(3,15 ~ 5,91 in)←←
Grado de aceite Aceite de suspen-
sión “01”←←
Diámetro exterior del tubo interno 46 mm (1,81 in)←←
Extremo superior de la horquilla delan-
teraCero mm (Cero in)←←
Suspensión trasera: USA, CDN EUROPE AUS, NZ, ZA
Recorrido del amortiguador trasero 132 mm (5,20 in)←←
Longitud libre del muelle 260 mm (10,24 in)←←
Longitud montado 245 mm (9,65 in) 247 mm (9,72 in)←
(9,47 ~ 10,18 in)←←
Rigidez del muelle, STD K = 52,0 N/mm 
(5,30 kg/mm, 
296,8 lb/in)K = 48,0 N/mm 
(4,90 kg/mm, 
274,4 lb/in)K = 54,0 N/mm 
(5,50 kg/mm, 
308,0 lb/in)
Muelle opcional Sí←←
Presión del gas interior1.000 kPa 
(10 kg/cm
2, 142 psi)←←
Palanca oscilante:
Límite del juego libre de la palanca osci-
lante
Extremo ---- 1,0 mm 
(0,04 in) 
Page 149 of 754

2 - 14
SPECESPECIFICACIONES DE MANTENIMIENTO
Rueda:
Tipo de rueda delantera Radio de la rueda ----
Tipo de rueda trasera Radio de la rueda ----
Ta m año de la llanta delantera/material 21 × 1,60/Aluminio ----
Ta m año de la llanta trasera/material 18 × 2,15/Aluminio ----
Límite de excentricidad de la llanta:
Radial ---- 2,0 mm 
(0,08 in)
Lateral ---- 2,0 mm 
(0,08 in)
Cadena de transmisión:
Tipo/fabricante DID520VM/DAIDO ----
Número de eslabones 113 eslabones + junta ----
Desgaste de la cadena 40 ~ 50 mm (1,6 ~ 2,0 in) ----
Longitud de la cadena (10 eslabones) ---- 150,1 mm 
(5,91 in)
Disco del freno delantero:
Diámetro exterior del disco × Espesor 250 × 3,0 mm (9,84 × 0,12 in) 250 × 2,5 mm 
(9,84 × 0,10 in)
Espesor de la pastilla 4,4 mm (0,17 in) 1,0 mm 
(0,04 in)
Diámetro interior del cilindro principal 11,0 mm (0,433 in) ----
Diámetro interior del cilindro de la pinza 
de freno27,0 mm (1,063 in) × 2 ----
Tipo de líquido de frenos DOT #4 ----
Disco del freno trasero:
Diámetro exterior del disco × Espesor 245 × 4,0 mm (9,65 × 0,16 in) 245 × 3,5 mm 
(9,65 × 0,14 in)
Límite de flexión ---- 0,15 mm 
(0,006 in)
Espesor de la pastilla 6,4 mm (0,25 in) 1,0 mm 
(0,04 in)
Diámetro interior del cilindro principal 11,0 mm (0,433 in) ----
Diámetro interior del cilindro de la pinza 
de freno25,4 mm (1,000 in) × 1 ----
Tipo de líquido de frenos DOT #4 ----
Palanca de freno & pedal de freno:
Posición de la palanca de freno 95 mm (3,74 in) ----
Altura del pedal de freno
(altura vertical por debajo de la parte 
superior del apoyapiés)5 mm (0,20 in) ----
Juego libre de la palanca del embrague 
(extremo de la palanca)8 ~ 13 mm (0,31 ~ 0,51 in) ----
Juego libre de la empuñadura del acele-
rador3 ~ 5 mm (0,12 ~ 0,20 in) ---- Ítem Estándar Límite 
Page 150 of 754

2 - 15
SPECESPECIFICACIONES DE MANTENIMIENTO
NOTA:
1. En primer lugar, apriete la tuerca anular a 38 Nm (3,8 m · kg, 27 ft · lb) aproximadamente utilizando la
llave dinamométrica y, a continuación afloje la tuerca una vuelta.
2. Vuelva a apretar la tuerca anular a 7 Nm (0,7 m · kg, 5,1 ft · lb). Pieza a apretarTa m año de la 
roscaCant.Par de apriete
Nm m·kg ft·lb
Tija superior del manillar y tubo exterior M8 × 1,25 4 23 2,3 17
Ménsula inferior y tubo exterior M8 × 1,25 4 20 2,0 14
Tija superior del manillar y eje de la dirección M24 × 1,0 1 145 14,5 105
Soporte del manillar (superior) M8 × 1,25 4 28 2,8 20
Tuerca del aro de la dirección M28 × 1,0 1 Consulte la NOTA.
Horquilla delantera y perno de la tapa M48 × 1,0 2 30 3,0 22
Horquilla delantera y válvula de la base M30 × 1,0 2 55 5,5 40
Perno de la tapa y biela del amortiguador (horquilla 
delantera)M12 × 1,25 2 29 2,9 21
Tornillo de sangrado (horquilla delantera) y perno 
de la tapaM5 × 0,8 2 1 0,1 0,7
Horquilla delantera y protector M6 × 1,0 6 10 1,0 7,2
Horquilla delantera y soporte del tubo de frenos M6 × 1,0 2 10 1,0 7,2
Horquilla delantera y cubierta del tubo M8 × 1,25 1 16 1,6 11
Horquilla delantera y cubierta del tubo M6 × 1,0 1 7 0,7 5,1
Tapa del cable del acelerador M5 × 0,8 2 4 0,4 2,9
Montura del soporte de la palanca del embrague M5 × 0,8 2 4 0,4 2,9
Montura de la palanca del embrague M6 × 1,0 1 4 0,4 2,9
Montura del soporte de la palanca de arranque en 
calienteM5 × 0,8 2 4 0,4 2,9
Montura de la palanca de arranque en caliente M5 × 0,8 1 2 0,2 1,4
Cilindro principal y ménsula del freno delantero M6 × 1,0 2 9 0,9 6,5
Tapa del cilindro principal del freno delantero M4 × 0,7 2 2 0,2 1,4
Montura de la palanca del freno (perno) M6 × 1,0 1 6 0,6 4,3
Montura de la palanca del freno (tuerca) M6 × 1,0 1 6 0,6 4,3
Contratuerca de la posición de la palanca del freno M6 × 1,0 1 5 0,5 3,6
Guía del tubo (tubo del freno delantero) M5 × 0,8 2 4 0,4 2,9
Perno de unión del tubo del freno delantero (cilin-
dro principal)M10 × 1,25 1 30 3,0 22
Perno de unión del tubo del freno delantero (pinza 
del freno)M10 × 1,25 1 30 3,0 22
Pinza del freno delantero y horquilla delantera M8 × 1,25 2 23 2,3 17
Pinza del freno (delantero y trasero) y tapón del 
bulón de la pastillaM10 × 1,0 2 3 0,3 2,2
Pinza del freno (delantero y trasero) y bulón de la 
pastillaM10 × 1,0 2 18 1,8 13
Pinza del freno (delantero y trasero) y tornillo de 
sangradoM8 × 1,25 2 6 0,6 4,3
Eje de la rueda delantera y tuerca M16 × 1,5 1 105 10,5 75
Soporte del eje de la rueda delantera M8 × 1,25 4 23 2,3 17
Disco del freno delantero y rodete de rueda M6 × 1,0 6 12 1,2 8,7
Disco del freno trasero y rodete de rueda M6 × 1,0 6 14 1,4 10
Montura del pedal de freno M8 × 1,25 1 26 2,6 19
Cilindro principal de freno trasero y bastidor M6 × 1,0 2 11 1,1 8,0
Tapa del cilindro principal del freno trasero M4 × 0,7 2 2 0,2 1,4
Perno de unión del tubo del freno delantero (pinza del freno)M10 × 1,25 1 30 3,0 22
Perno de unión del tubo del freno trasero (cilindro 
principal)M10 × 1,25 1 30 3,0 22 
Page 151 of 754

2 - 16
SPECESPECIFICACIONES DE MANTENIMIENTO
Pieza a apretarTa m año de la 
roscaCant.Par de apriete
Nm m·kg ft·lb
Eje de la rueda trasera y tuerca M20 × 1,5 1 125 12,5 90
Piñón de transmisión y rodete de la rueda M8 × 1,25 6 50 5,0 36
Engrasador (radio)—72 3 0,3 2,2
Cubierta del disco y pinza del freno trasero M6 × 1,0 2 7 0,7 5,1
Protector y pinza del freno trasero M6 × 1,0 2 7 0,7 5,1
Perno de ajuste del extractor de la cadena y contra-
tuercaM8 × 1,25 2 16 1,6 11
Montura del motor:
Ménsula superior del motor y bastidor M10 × 1,25 2 55 5,5 40
Ménsula inferior del motor y bastidor M8 × 1,25 4 34 3,4 24
Motor y bastidor (delantero) M10 × 1,25 1 69 6,9 50
Motor y ménsula del motor (superior) M10 × 1,25 1 52 5,2 37
Motor y ménsula del motor (inferior) M10 × 1,25 1 69 6,9 50
Protector del motor (izquierdo y derecho) M8 × 1,25 2 23 2,3 17
Montura de la chapa de resbale del motor M6 × 1,0 6 10 1,0 7,2
Montura de la ménsula del regulador M6 × 1,0 2 7 0,7 5,1
Montura del regulador M6 × 1,0 2 7 0,7 5,1
Eje de la articulación y tuerca M16 × 1,5 1 85 8,5 61
Brazo intermedio y palanca oscilante M14 × 1,5 1 80 8,0 58
Brazo intermedio y biela M14 × 1,5 1 80 8,0 58
Biela y bastidor M14 × 1,5 1 80 8,0 58
Amortiguador trasero y bastidor M10 × 1,25 1 56 5,6 40
Amortiguador trasero y brazo intermedio M10 × 1,25 1 53 5,3 38
Bastidor trasero y bastidor (superior) M8 × 1,25 1 32 3,2 23
Bastidor trasero y bastidor (inferior) M8 × 1,25 2 29 2,9 21
Palanca oscilante y soporte del tubo del freno M5 × 0,8 4 1 0,1 0,7
Palanca oscilante y parche M4 × 0,7 4 2 0,2 1,4
Montura del tensor de la cadena de transmisión 
(superior)M8 × 1,25 1 19 1,9 13
Montura del tensor de la cadena de transmisión 
(inferior)M8 × 1,25 1 20 2,0 14
Soporte de la cadena y palanca oscilante M6 × 1,0 3 7 0,7 5,1
Protección de cierre y palanca oscilante M5 × 0,8 4 6 0,6 4,3
Montura del depósito de combustible M6 × 1,0 2 10 1,0 7,2
Depósito de combustible y grifo de combustible M6 × 1,0 2 7 0,7 5,1
Depósito de combustible y ménsula del juego del asiento M6 × 1,0 1 7 0,7 5,1
Depósito de combustible y tornillo de enganche 
(banda montada)M6 × 1,0 1 7 0,7 5,1
Depósito de combustible y ménsula del depósito de 
combustibleM6 × 1,0 4 7 0,7 5,1
Montura del asiento M8 × 1,25 2 23 2,3 17
Montura de la cubierta lateral M6 × 1,0 2 7 0,7 5,1
Vaciado de aire y depósito de combustible M6 × 1,0 6 6 0,6 4,3
Vaciado de aire y panel del radiador (inferior) M6 × 1,0 2 6 0,6 4,3
Montura del guardabarros delantero M6 × 1,0 4 7 0,7 5,1
Montura del guardabarros trasero (frontal) M6 × 1,0 2 7 0,7 5,1
Montura del guardabarros trasero (trasero) M6 × 1,0 2 11 1,1 8,0
Montura del medidor de trayecto M6 × 1,0 2 7 0,7 5,1 
Page 152 of 754

2 - 17
SPECESPECIFICACIONES DE MANTENIMIENTO
NOTA:
Debe comprobar el par de apriete de la parte marcada   después del rodaje o antes de cada carrera. Soporte del cable del medidor y protector M5 × 0,8 2 4 0,4 2,9
Soporte del faro (inferior) y ménsula inferior M8 × 1,25 2 7 0,7 5,1
Cuerpo del faro y unidad del faro M6 × 1,0 2 7 0,7 5,1
Montura del faro (izquierdo y derecho) M6 × 1,0 2 10 1,0 7,2
Montura del faro (inferior) M6 × 1,0 1 7 0,7 5,1
Montura de la luz de cola M6 × 1,0 3 4 0,4 2,9
Abrazadera de la luz de cola y guardabarros trasero M4 × 1,59 2 0,5 0,05 0,36
Montura del depósito de reserva del refrigerante M6 × 1,0 2 7 0,7 5,1
Montura de la ménsula del soporte lateral M10 × 1,25 2 66 6,6 48
Tope de la cadena de transmisión y ménsula del 
soporte lateralM6 × 1,0 1 7 0,7 5,1
Montura del soporte lateral M8 × 1,25 1 25 2,5 18 Pieza a apretarTa m año de la 
roscaCant.Par de apriete
Nm m·kg ft·lb 
Page 153 of 754

2 - 18
SPECESPECIFICACIONES DE MANTENIMIENTO
SISTEMA ELÉCTRICO
Ítem Estándar Límite
Sistema de encendido:
Tipo de dispositivo de avance  Sistema eléctrico ----
CDI:
Resistencia de la bobina de aceleración rápida 
(color)248 ~ 372 Ω a 20 ˚C (68 ˚F)
(Blanco – Rojo)----
Modelo de la unidad CDI/fabricante 5TJ50/YAMAHA 
(Para USA)
5TJ60/YAMAHA
(Excepto para USA)----
----
Bobina de encendido:
Modelo/fabricante 5TA-10/DENSO ----
Huelgo mínimo de la bujía 6 mm (0,24 in) ----
Resistencia de arrollamiento primaria 0,08 ~ 0,10 Ω a 20 ˚C (68 ˚F) ----
Resistencia de arrollamiento secundaria 4,6 ~ 6,8 kΩ a 20 ˚C (68 ˚F) ----
Sistema de carga:
Tipo de sistema Magneto de CA ----
Modelo (estator)/fabricante 5TJ-01/YAMAHA ----
Salida normal 14 V/120 W a 5.000 r/min ----
Resistencia de la bobina de carga (color) 0,288 ~ 0,432 Ω a 20 ˚C (68 ˚F)
(Blanco – Tierra)----
Resistencia de la bobina de encendido (color) 0,224 ~ 0,336 Ω a 20 ˚C (68 ˚F)
(Amarillo – Tierra)----
Rectificador/regulador:
Tipo de regulador Cortocircuito de semiconductor ----
Modelo/fabricante SH712AA/SHINDENGEN ----
Tensión regulador (CA) 13,0 ~ 14,0 V ----
Tensión regulador (CC) 14,1 ~ 14,9 V ----
Capacidad del rectificardor (CA) 12 A ----
Capacidad del rectificardor (CC) 8 A ----
Sistema de arranque eléctrico:
Tipo Malla constante ----
Motor de arranque:
Modelo/fabricante 5TJ01/YAMAHA ----
Tensión de operación 12 V ----
Salida 0,48 kW ----
Resistencia de la bobina del inducido eléctrico 0,0117 ~ 0,0143 Ω a 20 ˚C (68 ˚F) ----
Longitud total de la escobilla 7 mm (0,28 in) 3,5 mm 
(0,14 in)
Núm. de escobillas 2 pcs. ----
Fuerza del resorte 3,92 ~ 5,88N 
(400 ~ 600 g, 14,1 ~ 21,2 oz)----
Diámetro del conmutador 17,6 mm (0,69 in) 16,6 mm 
(0,65 in)
Rebajo de mica (profundidad) 1,5 mm (0,06 in) ---- 
Page 154 of 754

2 - 19
SPECESPECIFICACIONES DE MANTENIMIENTO
NOTA:
Apriete la tuerca del rotor a 65 Nm (6,5 m · kg, 47 ft · lb), afloje y vuelva a apretar la tuerca del rotor a 65 Nm
(6,5 m · kg, 47 ft · lb). Relé del arrancador:
Modelo/fabricante 2768090-A/JIDECO ----
Amperaje nominal 180 A ----
Resistencia del bobinado 4,2 ~ 4,6 Ω a 20 ˚C (68 ˚F) ----
Relé interruptor del circuito de encendido:
Modelo/fabricante ACM33221 M06/MATSUSHITA ----
Resistencia del bobinado 75,69 ~ 92,51 Ω a 20 ˚C (68 ˚F) ----
Fusible (amperaje por cantidad)
Fusible principal 10 A × 1 ----
Fusible de repuesto 10 A × 1 ----
Pieza a apretarTa m año de la 
roscaCant.Par de apriete
Nm m·kg ft·lb
Estator M5 × 0,8 2 7 0,7 5,1
Soporte (cable del magneto de CA) M5 × 0,8 2 7 0,7 5,1
Rotor M12 × 1,25 1 Consulte la NOTA.
Interruptor de punto muerto M5 × 0,8 2 4 0,4 2,9
Bobina de encendido M6 × 1,0 2 10 1,0 7,2
Terminal del relé del arrancador M6 × 1,0 2 4 0,4 2,9 Ítem Estándar Límite