YAMAHA WR 450F 2005 Owners Manual
Manufacturer: YAMAHA, Model Year: 2005, Model line: WR 450F, Model: YAMAHA WR 450F 2005Pages: 758, PDF Size: 17.3 MB
Page 121 of 758

SPEC
2 - 6 Ventilfeder:
Ungespannte Länge Einlaß37,03 mm (1,46 in) 36,03 mm
(1,42 in)
Auslaß37,68 mm (1,48 in) 36,68 mm
(1,44 in)
Einbaulänge (Ventil geschlossen) Einlaß27,87 mm (1,10 in) ----
Auslaß27,38 mm (1,08 in) ----
Federdruck
(bei Einbaulänge) Einlaß111,3–127,9 N bei 27,87 mm
(11,3–13,0 kg bei 27,87 mm,
24,91–28,66 lb bei 1,10 in)----
Auslaß127,4–146,4 N bei 27,38 mm
(13,0–14,9 kg bei 27,38 mm,
28,66–32,85 lb bei 1,08 in)----
Max. Neigung Einlaß----
2,5°/1,61 mm
(2,5°/0,063 in)
Auslaß----2,5°/1,65 mm
(2,5°/0,065 in)
Windungsrichtung (Draufsicht) EinlaßIm Uhrzeigersinn ----
AuslaßIm Uhrzeigersinn ----
Kolben:
Kolben-Laufspiel 0,040–0,065 mm
(0,0016–0,0026 in)0,1 mm
(0,004 in)
Kolbengröße “D”94,945–94,960 mm
(3,738–3,739 in)----
Meßpunkt “H”8 mm (0,315 in) ----
Kolbenbolzenversatz 1 mm (0,0394 in) ----
Kolbenbolzenaugen-Durchmesser 18,004–18,015 mm
(0,7088–0,7093 in)18,045 mm
(0,7104 in)
Kolbenbolzen-Durchmesser 17,991–18,000 mm
(0,7083–0,7087 in)17,971 mm
(0,7075 in) Bezeichnung Sollwert Grenzwert
*
H
D
WARTUNGSDATEN
Page 122 of 758

SPEC
2 - 7 Kolbenringe:
1. Kompressionsring (Topring):
Ausführung Abgerundet ----
Abmessungen (B × T) 1,2 × 3,5 mm (0,05 × 0,14 in) ----
Ringstoß (in Einbaulage) 0,20–0,30 mm
(0,008–0,012 in)0,55 mm
(0,022 in)
Ringnutspiel (in Einbaulage) 0,030–0,065 mm
(0,0012–0,0026 in)0,12 mm
(0,005 in)
2. Kompressionsring:
Ausführung Konisch ----
Abmessungen (B × T) 1,00 × 3,35 mm (0,04 × 0,13 in) ----
Ringstoß (in Einbaulage) 0,35–0,50 mm
(0,014–0,020 in)0,85 mm
(0,033 in)
Ringnutspiel 0,020–0,055 mm
(0,0008–0,0022 in)0,12 mm
(0,005 in)
Ölabstreifring:
Abmessungen (B × T) 2,0 × 2,9 mm (0,08 × 0,11 in) ----
Ringstoß (in Einbaulage) 0,2–0,5 mm (0,01–0,02 in) ----
Kurbelwelle:
Kurbelbreite “A”61,95–62,00 mm
(2,439–2,441 in)----
Max. Schlag “C”0,03 mm (0,0012 in) 0,05 mm
(0,002 in)
Pleuel-Axialspiel “D”0,15–0,45 mm
(0,0059–0,0177 in)0,50 mm
(0,02 in)
Pleuel-Radialspiel “F”0,4–1,0 mm (0,02–0,04 in) 2,0 mm
(0,08 in)
Ausgleichswelle:
Antrieb Zahnrad ----
Luftfilter-Ölsorte: Hochwertiges Schaumfilteröl o. Ä.---- Bezeichnung Sollwert Grenzwert
T
B
B
T
B
T
WARTUNGSDATEN
Page 123 of 758

SPEC
2 - 8 Kupplung:
Reibscheiben-Stärke 2,92–3,08 mm
(0,115–0,121 in)2,8 mm
(0,110 in)
Anzahl 8 ----
Stärke der Stahlscheibe 1 1,9–2,1 mm (0,075–0,083 in) ----
Anzahl 4 ----
Max. Verzug ---- 0,1 mm
(0,004 in)
Stärke der Stahlscheibe 2 1,5–1,7 mm (0,059–0,067 in) ----
Anzahl 3 ----
Max. Verzug ---- 0,1 mm
(0,004 in)
Länge der ungespannten Kupplungsfeder 50,0 mm (1,97 in) 49,0 mm
(1,93 in)
Anzahl 6 ----
Kupplungskorb-Axialspiel 0,10–0,35 mm
(0,0039–0,0138 in)----
Kupplungskorb-Radialspiel 0,010–0,044 mm
(0,0004–0,0017 in)----
Ausrückmechanismus Innen-Nockendruck ----
Schaltung:
Schaltmechanismus Schaltwalze und Führungs-
stange----
Max. Führungsstangen-Verzug ---- 0,05 mm
(0,002 in)
Kickstarter:
Bauart Sperrklinke ----
Vergaser:
Kennzeichnung 5TJ8 80 ----
Hauptdüse (M.J) Nr.165 ----
Hauptluftdüse (M.A.J)ø2,0 ----
Düsennadel (J.N) NFNT ----
Drosselklappen-Ausschnitt (C.A) 1,5 ----
Leerlaufdüse (P.J) Nr.45 ----
Leerlaufluftdüse (P.A.J) Nr.80 ----
Leerlaufbohrung (P.O)ø0,9 ----
Teillastbohrung (B.P)ø1,0 ----
Ventilsitz-Größe (V.S)ø3,8 ----
Chokedüse (G.S) Nr.65 ----
Ausströmdüse (Acc.P) Nr.50 ----
Schwimmerstand (F.H) 8 mm (0,31 in) ----
Leerlaufdrehzahl 1.700–1.900 U/min ----
Ansaugunterdruck 34,3–40,7 kPa
(260–300 mmHg,
10,24–11,81 inHg)----
Warmstarthebel-Spiel 3–6 mm (0,12–0,24 in) ---- Bezeichnung Sollwert Grenzwert
WARTUNGSDATEN
Page 124 of 758

SPEC
2 - 9 Schmiersystem:
Ölfilter-Ausführung Papiereinsatz ----
Ölpumpen-Bauart Trochoidenpumpe ----
Innenrotor-Radialspiel “A”Max. 0,12 mm
(Max. 0,0047 in)0,20 mm
(0,008 in)
Außenrotor-Radialspiel “B”0,09–0,17 mm
(0,0035–0,0067 in)0,24 mm
(0,009 in)
Innen- und
Außenrotor-Axialspiel0,03–0,10 mm
(0,0012–0,0039 in)0,17 mm
(0,007 in)
Bypass-Ventil-Einstelldruck 40–80 kPa (0,4–0,8 kg/cm
2,
5,69–11,38 psi)----
Kühlsystem:
Kühlerabmessungen
Breite 117,8 mm (4,6 in) ----
Höhe 260 mm (10,2 in) ----
Tiefe 32 mm (1,26 in) ----
Kühlerverschlußdeckel-Öffnungsdruck 110 kPa (1,1 kg/cm
2, 15,6 psi) ----
Kühler-Fassungsvermögen (Gesamtmenge) 0,71 L (0,62 Imp qt, 0,75 US qt) ----
Wasserpumpe
Bauart Kreiselpumpe mit Einzelzulauf ----Bezeichnung Sollwert Grenzwert
WARTUNGSDATEN
Page 125 of 758

SPEC
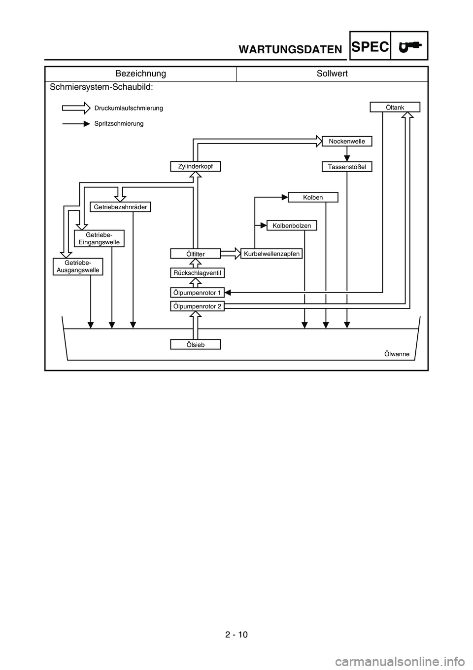
2 - 10 Bezeichnung Sollwert
Schmiersystem-Schaubild:
Druckumlaufschmierung
Spritzschmierung
Ölsieb
Ölwanne
Ölpumpenrotor 1
Ölpumpenrotor 2
Öltank
Ölfilter
Rückschlagventil
Zylinderkopf
KurbelwellenzapfenKolbenbolzenKolben
Getriebe-
AusgangswelleGetriebe-
EingangswelleGetriebezahnräder
Nockenwelle
Tassenstößel
WARTUNGSDATEN
Page 126 of 758

SPEC
2 - 11 Festzuziehendes TeilGewinde-
größeAnz.Anzugsmoment
Nm m·kg ft·lb
Zündkerze M10S × 1,0 1 13 1,3 9,4
Nockenwellen-Lagerdeckel M6 × 1,0 10 10 1,0 7,2
Zylinderkopf-Abdeckschraube M12 × 1,0 1 28 2,8 20
Zylinderkopf (Stiftschraube) M6 × 1,0 2 7 0,7 5,1
M8 × 1,25 1 15 1,5 11
(Schraube) M10 × 1,25 4 Siehe unter HINWEIS.*
1
(Mutter) M6 × 1,0 2 10 1,0 7,2
Zylinderkopfdeckel M6 × 1,0 2 10 1,0 7,2
Zylinder M6 × 1,0 1 10 1,0 7,2
Steuerkettenspanner M6 × 1,0 2 10 1,0 7,2
Steuerkettenspanner-Verschlußschraube M6 × 1,0 1 7 0,7 5,1
Steuerkettenschiene (hinten) M6 × 1,0 2 10 1,0 7,2
Auspuffkrümmer (Mutter) M8 × 1,25 1 13 1,3 9,4
(Schraube) M8 × 1,25 1 24 2,4 17
Schalldämpfer M8 × 1,25 2 35 3,5 25
Schalldämpfer-Schlauchschelle M8 × 1,25 1 16 1,6 11
Auspuffkrümmerschutz M6 × 1,0 3 10 1,0 7,2
Funkenfänger M5 × 0,8 4 7 0,7 5,1
Schalldämpfer-Abdeckung M5 × 0,8 6 5 0,5 3,6
Schlauchschelle (Vergaserauslaß-Anschluß,
Zylinderkopf-Seite)M5 × 0,8 1 3 0,3 2,2
Schlauchschelle (Vergaserauslaß-Anschluß,
Vergaser-Seite)M4 × 0,7 1 3 0,3 2,2
Luftfiltergehäuse M6 × 1,0 2 8 0,8 5,8
Vergasereinlaß-AnschlußM6 × 1,0 1 3 0,3 2,2
Vergasereinlaß-Anschluß und Luftfiltergehäuse M5 × 0,8 1 4 0,4 2,9
Gasgeberzug M6 × 1,0 1 4 0,4 2,9
Gasnehmerzug M12 × 1,0 1 11 1,1 8,0
Gaszug-Abdeckung M5 × 0,8 2 4 0,4 2,9
Warmstartkolben M12 × 1,0 1 2 0,2 1,4
Kühlerabdeckung (oben) M6 × 1,0 2 10 1,0 7,2
Kühler M6 × 1,0 6 10 1,0 7,2
Kühler-Schlauchschelle M6 × 1,0 8 2 0,2 1,4
Kühlerrohr 1, 2 M10 × 1,0 2 10 1,0 7,2
Laufrad M8 × 1,25 1 14 1,4 10
Wasserpumpen-Gehäusedeckel M6 × 1,0 3 10 1,0 7,2
Kühlflüssigkeits-Ablaßschraube M6 × 1,0 1 10 1,0 7,2
Ölpumpendeckel M4 × 0,7 1 2 0,2 1,4
Ölpumpe M6 × 1,0 3 9 0,9 6,5
Motoröl-Ablaßschraube (Ölfilter) M6 × 1,0 1 10 1,0 7,2
Ölfilter-Gehäusedeckel M6 × 1,0 2 10 1,0 7,2
Ölzufuhrleitung 1 M10 × 1,25 1 20 2,0 14
M8 × 1,25 2 18 1,8 13
Ölzufuhrleitung 2 M6 × 1,0 1 10 1,0 7,2
Ölschlauch M6 × 1,0 2 8 0,8 5,8
WARTUNGSDATEN
Page 127 of 758

SPEC
2 - 12
HINWEIS:
: Anzugsmoment nach dem Einfahren und vor jedem Rennen kontrollieren.
HINWEIS:
*1: Die Zylinderkopfdeckel-Schrauben zunächst in der vorgeschriebenen Reihenfolge mit 30 Nm
(3,0 m kg, 22 ft lb) anziehen, dann herausdrehen und erneut in der vorgeschriebenen Reihen-
folge mit 20 Nm (2,0 m kg, 14 ft lb) anziehen; die Schrauben anschließend in der vorgeschriebe-
nen Reihenfolge um weitere 180° anziehen. Ölstand-KontrollschraubeM6 × 1,0 1 10 1,0 7,2
Ölschlauchschelle—220,21,4
Kupplungsdeckel M6 × 1,0 7 10 1,0 7,2
Kurbelgehäusedeckel rechts M6 × 1,0 10 10 1,0 7,2
Kurbelgehäusedeckel links M6 × 1,0 9 10 1,0 7,2
Starterzwischenrad (Startermotor) M6 × 1,0 2 10 1,0 7,2
Kurbelgehäuse M6 × 1,0 12 12 1,2 8,7
Kupplungszug-Halterung M6 × 1,0 1 10 1,0 7,2
Ölablaßschraube (Kurbelgehäuse, hinten) M10 × 1,25 1 20 2,0 14
(Kurbelgehäuse, links) M6 × 1,0 1 10 1,0 7,2
Ölablaßschraube (Rahmen) M8 × 1,25 1 23 2,3 17
Ölsieb (Rahmen) M14 × 1,5 1 70 7,0 50
Kurbelgehäuse-Lagerdeckel M6 × 1,0 15 10 1,0 7,2
Ausgangswellen-Dichtringanschlag M6 × 1,0 2 10 1,0 7,2
Klinkenradführung M6 × 1,0 2 12 1,2 8,7
Kickstarterhebel M8 × 1,25 1 33 3,3 24
Kickstarterhebel-Schraube M6 × 1,0 1 7 0,7 5,1
Starterkupplung M6 × 1,0 6 16 1,6 11
Primärantriebsritzel M20 × 1,0 1 110 11,0 80
Kupplungsnabe M20 × 1,0 1 75 7,5 54
Kupplungsausrücker M6 × 1,0 1 10 1,0 7,2
Kupplungsfeder M6 × 1,0 6 8 0,8 5,8
Ausgleichswellen-Antriebsrad M14 × 1,0 1 50 5,0 36
Ausgleichsgewicht M6 × 1,0 3 10 1,0 7,2
Antriebsritzel M20 × 1,0 1 75 7,5 54
Antriebsritzel-Abdeckung M6 × 1,0 2 8 0,8 5,8
Fußschalthebel M6 × 1,0 1 12 1,2 8,7
Schaltführung M6 × 1,0 2 10 1,0 7,2
Rastenhebel M6 × 1,0 1 10 1,0 7,2
Stiftplatte M8 × 1,25 1 30 3,0 22 Festzuziehendes TeilGewinde-
größeAnz.Anzugsmoment
Nm m·kg ft·lb
WARTUNGSDATEN
Page 128 of 758

SPEC
2 - 13 FAHRWERK
Bezeichnung Sollwert Grenzwert
Lenkung:
Lenkkopflager-Bauart Schrägkugellager ----
Vorderradaufhängung: USA, CDN EUROPE AUS, NZ, ZA
Telskopgabel-Federweg 300 mm (11,8 in)← ←
Länge der ungespannten Gabelfeder 460 mm (18,1 in)← ←
Standard-Federrate K = 4,5 N/mm
(0,459 kg/mm,
25,7 lb/in)K = 4,2 N/mm
(0,428 kg/mm,
24,0 lb/in)K = 4,4 N/mm
(0,449 kg/mm,
25,1 lb/in)
Umrüstmöglichkeiten Ja← ←
Ölfüllmenge 718 cm
3
(25,3 Imp oz,
24,3 US oz) 715 cm3
(25,2 Imp oz,
24,2 US oz) ←
Ölstand 128 mm (5,04 in) 130 mm (5,12 in)←
(gemessen von der Oberkante des
Gleitrohres, Gabel vollständig
zusammengedrückt, ohne Gabelfe-
der)80–150 mm
(3,15–5,91 in)← ←
Ölsorte Gabelöl “S1”← ←
Gleitrohr-Außendurchmesser 48 mm (1,89 in)← ←
Gabelrohr-Überstand Null mm (null in)← ←
Hinterradaufhängung: USA, CDN EUROPE AUS, NZ, ZA
Federweg 129 mm (5,08 in)← ←
Länge der ungespannten Feder260 mm (10,24 in)← ←
Einbaulänge 248 mm (9,76 in) 253 mm (9,96 in) 247 mm (9,72 in)
(9,35–10,18 in)← ←
Standard-Federrate K = 52,0 N/mm
(5,30 kg/mm,
296,8 lb/in)K = 48,0 N/mm
(4,90 kg/mm,
274,4 lb/in)K = 54,0 N/mm
(5,50 kg/mm,
308,0 lb/in)
Umrüstmöglichkeiten Ja← ←
Dämpfergasdruck
1.000 kPa
(10 kg/cm2, 142 psi)
← ←
Schwinge:
Max. Schwingenspiel
Seitenspiel ---- 1,0 mm
(0,04 in)
WARTUNGSDATEN
Page 129 of 758

SPEC
2 - 14 Räder:
Vorderrad-Bauart Speichenrad ----
Hinterrad-Bauart Speichenrad ----
Vorderrad-Felgendimension/-material 21 × 1,60/Aluminium ----
Hinterrad-Felgendimension/-material 18 × 2,15/Aluminium ----
Max. Felgenschlag:
Höhenschlag ---- 2,0 mm
(0,08 in)
Seitenschlag ---- 2,0 mm
(0,08 in)
Antriebskette:
Typ/Hersteller DID520VM/DAIDO ----
Anzahl Glieder 113 Glieder + Schloß----
Kettendurchhang 48–58 mm (1,9–2,3 in) ----
Länge der Kette über 15 Glieder ---- 239,3 mm
(9,42 in)
Scheibenbremse vorn:
Scheibendurchmesser × Stärke 250 × 3,0 mm (9,84 × 0,12 in)
250 × 2,5 mm
(9,84 × 0,10 in)
Belagstärke 4,4 mm (0,17 in) 1,0 mm
(0,04 in)
Hauptbremszylinder-Bohrung 11,0 mm (0,433 in) ----
Bremssattel-Zylinderbohrung 27,0 mm (1,063 in) × 2 ----
Bremsflüssigkeit DOT Nr.4 ----
Scheibenbremse hinten:
Scheibendurchmesser × Stärke 245 × 4,0 mm (9,65 × 0,16 in)
245 × 3,5 mm
(9,65 × 0,14 in)
Max. Verzug ---- 0,15 mm
(0,006 in)
Belagstärke 6,4 mm (0,25 in) 1,0 mm
(0,04 in)
Hauptbremszylinder-Bohrung 11,0 mm (0,433 in) ----
Bremssattel-Zylinderbohrung 25,4 mm (1,000 in) × 1 ----
Bremsflüssigkeit DOT Nr.4 ----
Bremshebel:
Handbremshebel-Position 95 mm (3,74 in) ----
Fußbremshebel-Position
(oberhalb der Fußrastenauflage)5 mm (0,20 in) ----
Kupplungshebel-Spiel am Hebe-
lende8–13 mm (0,31–0,51 in) ----
Gaszugspiel am Gasdrehgriff 3–5 mm (0,12–0,20 in) ---- Bezeichnung Sollwert Grenzwert
WARTUNGSDATEN
Page 130 of 758

SPEC
2 - 15
HINWEIS:
1. Die Ringmutter mit dem Hakenschlüssel auf ca. 38 Nm (3,8 m kg, 27 ft lb) festziehen, dann um
eine Umdrehung lösen.
2. Die Ringmutter anschließend mit 7 Nm (0,7 m kg, 5,1 ft lb) festziehen. Festzuziehendes TeilGewinde-
größeAnz.Anzugsmoment
Nm m·kg ft·lb
Obere Gabelbrücke und Standrohre M8
× 1,25 4 23 2,3 17
Untere Gabelbrücke und Standrohre M8
× 1,25 4 20 2,0 14
Obere Gabelbrücke und Lenkkopf M24
× 1,0 1 145 14,5 105
Obere Lenkerhalter M8
× 1,25 4 28 2,8 20
Ringmutter M28
× 1,0 1 Siehe unter HINWEIS.
Gabelrohre und Abdeckschrauben M51
× 1,5 2 30 3,0 22
Gabelholme und Gabelventile M27
× 1,0 2 55 5,5 40
Gabel-Abdeckschrauben und Dämpferrohre M12
× 1,25 2 29 2,9 21
Gabel-Entlüftungsschrauben und -Abdeck-
schraubenM5
× 0,8 2 1 0,1 0,7
Gabelrohre und Gabelschutze M6
× 1,0 6 10 1,0 7,2
Gabelschutz und Bremsschlauch-Halterung M6
× 1,0 2 7 0,7 5,1
Gaszug-Abdeckung M5
× 0,8 2 4 0,4 2,9
Kupplungshebelhalter-Befestigung M5
× 0,8 2 4 0,4 2,9
Kupplungshebelbefestigung M6
× 1,0 1 4 0,4 2,9
Warmstarthebel-Halterungsbefestigung M5
× 0,8 2 4 0,4 2,9
Warmstarthebel-Befestigung M5
× 0,8 1 2 0,2 1,4
Vorderrad-Hauptbremszylinder und Halterung M6
× 1,0 2 9 0,9 6,5
Bremsflüssigkeits-Vorratsbehälterdeckel vorn M4
× 0,7 2 2 0,2 1,4
Handbremshebel-Schraube M6
× 1,0 1 6 0,6 4,3
Handbremshebel-Mutter M6
× 1,0 1 6 0,6 4,3
Sicherungsmutter der Handbremshebel-Einstell-
schraubeM6
× 1,0 1 5 0,5 3,6
Vorderrad-Bremsschlauchführung und Füh-
rungshalterungM5
× 0,8 1 4 0,4 2,9
Vorderrad-Bremsschlauchführung und untere
GabelbrückeM6
× 1,0 1 4 0,4 2,9
Vorderrad-Hauptbremszylinder-Hohlschraube M10
× 1,25 1 30 3,0 22
Vorderrad-Bremssattel-Hohlschraube M10
× 1,25 1 30 3,0 22
Vorderrad-Bremssattel und Gabelholm M8
× 1,25 2 23 2,3 17
Vorderrad-Bremssattel und Bremsschlauch-Hal-
terungM6
× 1,0 1 10 1,0 7,2
Bremssattel (vorn und hinten) und Bremsbelag-
Haltestift-AbdeckungM10
× 1,0 2 3 0,3 2,2
Bremssattel (vorn und hinten) und Bremsbelag-
HaltestiftM10
× 1,0 2 18 1,8 13
Bremssattel (vorn und hinten) und Entlüftungs-
schraubeM8
× 1,25 2 6 0,6 4,3
Vorderachse und Achsmutter M16
× 1,5 1 105 10,5 75
Vorderachs-Halterung M8
× 1,25 4 23 2,3 17
Vorderrad-Bremsscheibe und Radnabe M6
× 1,0 6 12 1,2 8,7
Hinterrad-Bremsscheibe und Radnabe M6
× 1,0 6 14 1,4 10
Fußbremshebel-Befestigung M8
× 1,25 1 26 2,6 19
Hinterrad-Hauptbremszylinder und Rahmen M6
× 1,0 2 11 1,1 8,0
Bremsflüssigkeits-Vorratsbehälterdeckel hinten M4
× 0,7 2 2 0,2 1,4
Hinterrad-Bremssattel-Hohlschraube M10
× 1,25 1 30 3,0 22
Hinterrad-Hauptbremszylinder-Hohlschraube M10
× 1,25 1 30 3,0 22
WARTUNGSDATEN