INFINITI QX56 2011 Factory Workshop Manual
QX56 2011
INFINITI
INFINITI
https://www.carmanualsonline.info/img/42/57033/w960_57033-0.png
INFINITI QX56 2011 Factory Workshop Manual
Trending: tire size, charging, BATTERY TERMINAL HEAD, brake, Camshaft position sensor, article number, alternator belt
Page 51 of 5598
ADP-42
< WIRING DIAGRAM >
AUTOMATIC DRIVE POSITIONER SYSTEM
JCJWM1536GB
Revision: 2010 May2011 QX56
Page 52 of 5598
AUTOMATIC DRIVE POSITIONER SYSTEMADP-43
< WIRING DIAGRAM >
C
DE
F
G H
I
K L
M A
B
ADP
N
O P
JCJWM1537GB
Revision: 2010 May2011 QX56
Page 53 of 5598
ADP-44
< WIRING DIAGRAM >
AUTOMATIC DRIVE POSITIONER SYSTEM
JCJWM1538GB
Revision: 2010 May2011 QX56
Page 54 of 5598
AUTOMATIC DRIVE POSITIONER SYSTEMADP-45
< WIRING DIAGRAM >
C
DE
F
G H
I
K L
M A
B
ADP
N
O P
JCJWM1539GB
Revision: 2010 May2011 QX56
Page 55 of 5598
ADP-46
< WIRING DIAGRAM >
AUTOMATIC DRIVE POSITIONER SYSTEM
JCJWM1540GB
Revision: 2010 May2011 QX56
Page 56 of 5598
AUTOMATIC DRIVE POSITIONER SYSTEMADP-47
< WIRING DIAGRAM >
C
DE
F
G H
I
K L
M A
B
ADP
N
O P
JCJWM1541GB
Revision: 2010 May2011 QX56
Page 57 of 5598
ADP-48
< BASIC INSPECTION >
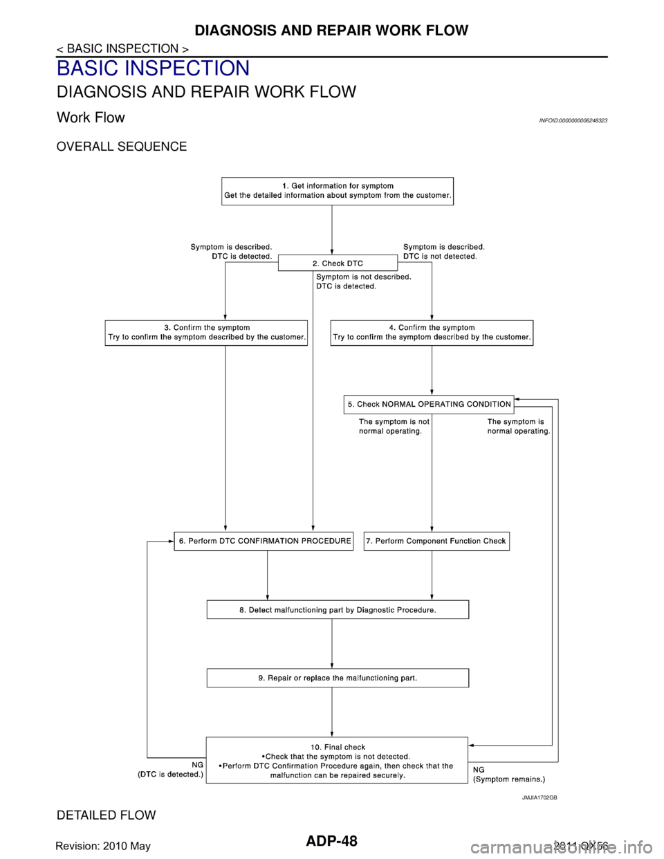
DIAGNOSIS AND REPAIR WORK FLOW
BASIC INSPECTION
DIAGNOSIS AND REPAIR WORK FLOW
Work FlowINFOID:0000000006248323
OVERALL SEQUENCE
DETAILED FLOW
JMJIA1702GB
Revision: 2010 May2011 QX56
Page 58 of 5598

DIAGNOSIS AND REPAIR WORK FLOWADP-49
< BASIC INSPECTION >
C
DE
F
G H
I
K L
M A
B
ADP
N
O P
1.GET INFORMATION FOR SYMPTOM
Get the detailed information from the customer about the symptom (the condition and the environment when
the incident/malfunction occurred).
>> GO TO 2.
2.CHECK DTC WITH AUTOMATIC DRIVE POSITIONER SYSTEM
Check “Self Diagnostic Result” with CONSULT-III. Refer to ADP-31, "
DTCIndex"
Is any symptom described and any DTC is displayed?
Symptom is described, DTC is displayed.>>GO TO 3.
Symptom is not described, DTC is displayed.>>GO TO 6.
Symptom is described, DTC is not displayed.>>GO TO 4.
3.CONFIRM THE SYMPTOM
Try to confirm the symptom described by the customer.
>> GO TO 6.
4.CONFIRM THE SYMPTOM
Try to confirm the symptom described by the customer.
>> GO TO 5.
5.CHECK NORMAL OPERATING CONDITION
Check normal operating condition. Refer to ADP-134, "
Description".
Is the incident normal operation?
YES >> INSPECTION END
NO >> GO TO 7.
6.PERFORM DTC CONFIRMATION PROCEDURE
Perform the confirmation pr ocedure for the detected DTC.
Is the DTC displayed?
YES >> GO TO 8.
NO >> Check intermittent incident. Refer to GI-40, "
Intermittent Incident".
7.PERFORM COMPONENT FUNCTION CHECK
Perform the component function check for the isolated malfunctioning point.
>> GO TO 8.
8.DETECT MALFUNCTIONING PA RT BY DIAGNOSTIC PROCEDURE
Isolate the malfunctioning point by performing the diagnos is procedure relevant to the symptom during the
component diagnosis.
>> GO TO 9.
9.REPARE OR REPLACE THE MALFUNCTIONING PARTS
Repair or replace the malfunctioning part.
>> GO TO 10.
10.FINAL CHECK
Perform the DTC confirmation procedure (if DTC is detected) or component function check (if no DTC is
detected) again, and then check that the malfunction can be repaired securely.
Are all malfunctions corrected?
Revision: 2010 May2011 QX56
Page 59 of 5598
ADP-50
< BASIC INSPECTION >
DIAGNOSIS AND REPAIR WORK FLOW
YES >> INSPECTION END
Symptom is detected.>> GO TO 5.
DTC is detected.>> GO TO 6.
Revision: 2010 May2011 QX56
Page 60 of 5598

INSPECTION AND ADJUSTMENTADP-51
< BASIC INSPECTION >
C
DE
F
G H
I
K L
M A
B
ADP
N
O P
INSPECTION AND ADJUSTMENT
ADDITIONAL SERVICE WHEN REMOVING BATTERY NEGATIVE TERMINAL
ADDITIONAL SERVICE WHEN REMOVING BATTERY NEGATIVE TERMINAL : De-
scription
INFOID:0000000006248324
Each function is reset to the following condition when the battery terminal is disconnected.
*1: Default value is 40 mm.
NOTE:
Notice that disconnecting the battery when detect ed DTC are present will erase the DTC memory.
ADDITIONAL SERVICE WHEN REMOVING BATTERY NEGATIVE TERMINAL : Spe-
cial Repair Requirement
INFOID:0000000006248325
1.SYSTEM INITIALIZATION
Perform system initialization. Refer to ADP-52, "
SYSTEM INITIALIZATION : Special Repair Requirement".
>> GO TO 2.
2.MEMORY STORAGE
Perform memory storage. Refer to ADP-53, "
MEMORY STORING : Special Repair Requirement".
>> GO TO 3.
3.INTELLIGENT KEY INTERLOCK STORAGE
Perform Intelligent Key interlock storage. Refer to ADP-54, "
INTELLIGENT KEY INTERLOCK STORING :
Special Repair Requirement".
>> GO TO 4.
4.SYSTEM SETTING
Perform system setting. Refer to ADP-55, "
SYSTEM SETTING : Special Repair Requirement".
>> END
ADDITIONAL SERVICE WHEN REPLACING CONTROL UNIT
ADDITIONAL SERVICE WHEN REPL ACING CONTROL UNIT : Description
INFOID:0000000006248326
Each function is reset to the following condition when the driver seat control unit is replaced.
Function Condition Procedure
Memory (Seat, stee ring, mirror) Erased Perform storing
Entry/exit assist ON Perform initialization
Set slide amount
*1
Intelligent Key interlock Erased
Perform initialization
Perform storing
Function Condition Procedure
Memory (Seat, stee ring, mirror) Erased Perform storing
Entry/exit assist ON Perform initialization
Set slide amount
*1
Revision: 2010 May2011 QX56
Trending: fuel pressure, windshield, hood open, remote control, battery capacity, fuse chart, ignition