TOYOTA RAV4 1996 Service Repair Manual

TOYOTA RAV4 1996 Service Repair Manual RAV4 1996 TOYOTA TOYOTA https://www.carmanualsonline.info/img/14/57464/w960_57464-0.png TOYOTA RAV4 1996 Service Repair Manual
Trending: spark plugs replace, transmission fluid, brake sensor, engine, brake pads, battery location, wheel alignment

Page 391 of 1632

TOYOTA RAV4 1996  Service Repair Manual  
1999 Toyota RAV4 
1999-2000 DRIVE AXLES Center Differential Lock  
Microsoft  
Sunday, November 22, 2009 10:08:59 AMPage 8 © 2005 Mitchell Repair Information Company, LLC.

Page 392 of 1632

TOYOTA RAV4 1996  Service Repair Manual Fig. 5: Center Differential Lock System Wiring Diagram (1999-2000 RAV4)
 
1999 Toyota RAV4 
1999-2000 DRIVE AXLES Center Differential Lock  
Microsoft  
Sunday, November 22, 2009 10:08:59 AMPage 9 ©

Page 393 of 1632

TOYOTA RAV4 1996  Service Repair Manual 1999 WIRING DIAGRAMS
Differential Locks
 
1999 Toyota RAV4 
1999 WIRING DIAGRAMS Differential Locks  
 
1999 Toyota RAV4 
1999 WIRING DIAGRAMS Differential Locks  
Microsoft  
Sunday, November 22, 200

Page 394 of 1632

TOYOTA RAV4 1996  Service Repair Manual  
1999 Toyota RAV4 
1999 WIRING DIAGRAMS Differential Locks  
Microsoft  
Sunday, November 22, 2009 10:10:16 AMPage 2 © 2005 Mitchell Repair Information Company, LLC.

Page 395 of 1632

TOYOTA RAV4 1996  Service Repair Manual Fig. 1: Center & Rear Differential Lock System Wiring Diagram (Land Cruiser) 
 
1999 Toyota RAV4 
1999 WIRING DIAGRAMS Differential Locks  
Microsoft  
Sunday, November 22, 2009 10:10:16 AMPage 3 © 2

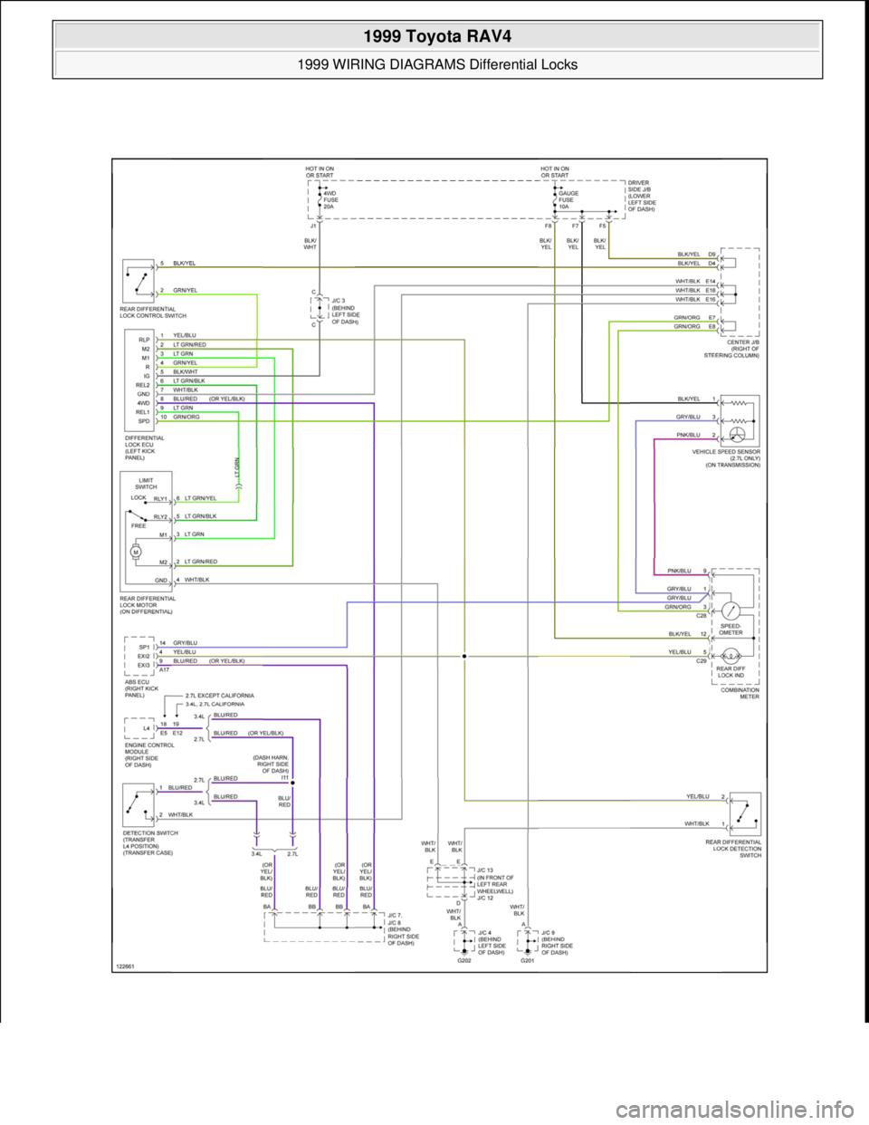
Page 396 of 1632

TOYOTA RAV4 1996  Service Repair Manual  
1999 Toyota RAV4 
1999 WIRING DIAGRAMS Differential Locks  
Microsoft  
Sunday, November 22, 2009 10:10:16 AMPage 4 © 2005 Mitchell Repair Information Company, LLC.

Page 397 of 1632

TOYOTA RAV4 1996  Service Repair Manual Fig. 2: Center Differential Lock System Wiring Diagram (RAV4 -With M/T) 
 
1999 Toyota RAV4 
1999 WIRING DIAGRAMS Differential Locks  
Microsoft  
Sunday, November 22, 2009 10:10:16 AMPage 5 © 2005 M

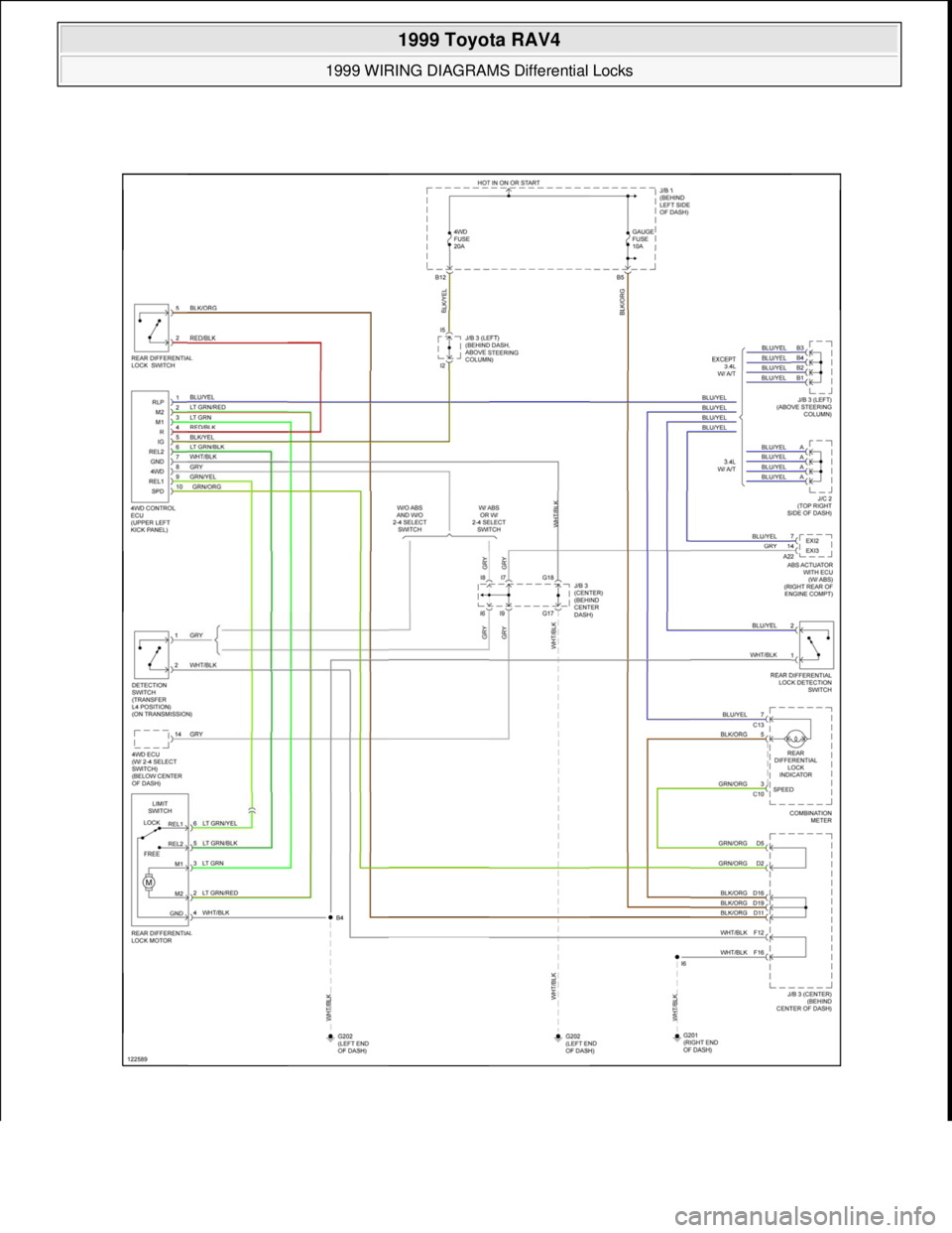
Page 398 of 1632

TOYOTA RAV4 1996  Service Repair Manual  
1999 Toyota RAV4 
1999 WIRING DIAGRAMS Differential Locks  
Microsoft  
Sunday, November 22, 2009 10:10:16 AMPage 6 © 2005 Mitchell Repair Information Company, LLC.

Page 399 of 1632

TOYOTA RAV4 1996  Service Repair Manual Fig. 3: Rear Differential Lock System Wiring Diagram (Tacoma)
 
1999 Toyota RAV4 
1999 WIRING DIAGRAMS Differential Locks  
Microsoft  
Sunday, November 22, 2009 10:10:16 AMPage 7 © 2005 Mitchell Rep

Page 400 of 1632

TOYOTA RAV4 1996  Service Repair Manual  
1999 Toyota RAV4 
1999 WIRING DIAGRAMS Differential Locks  
Microsoft  
Sunday, November 22, 2009 10:10:16 AMPage 8 © 2005 Mitchell Repair Information Company, LLC.
Trending: oil, coolant level, service interval, speaker, charging, sunroof, park assist